http://dx.doi.org/10.24016/2021.v7.216
ARTÍCULO ORIGINAL
Metacognición
y autodeterminación, impulsividad e inteligencia emocional, y su relación con
indicadores de bienestar y salud en adultos jóvenes
Metacognition
and Self-determination, Impulsivity and Emotional intelligence, and its
relation with wellbeing and health indicators in young adults
John Alexander Castro Muñoz 1
*, María del Rocío Hernández-Pozo 2, Igor Barahona Torres 3
1 Facultad de Psicología, Fundación Universitaria Sanitas,
Bogotá, Colombia
2 Facultad de Estudios Superiores Iztacala, Universidad
Nacional Autónoma de México, Ciudad de México, México.
3 Universidad Nacional Autónoma de México, Instituto de Matemáticas,
México
*
Correspondencia: alexandercastro.psico@gmail.com; johacastro@unisanitas.edu.co.
Recibido: 17
de abril de 2021 | Revisado: 15 de julio
de 2021 | Aceptado: XX de septiembre
de 2021 | Publicado Online: 22 de septiembre
de 2021.
CITARLO COMO:
Castro Muñoz, J., Hernández-Pozo, M., &
Barahona Torres, I. (2021). Metacognición y autodeterminación,
impulsividad e inteligencia emocional, y su relación con indicadores de
bienestar y salud en adultos jóvenes. Interacciones,
7, e216. http://dx.doi.org/10.24016/2021.v7.216
RESUMEN
Introducción: A partir de
la evidencia disponible, se infiere que variables cognitivas y motivacionales
influyen sobre variables emocionales y estas a su vez influyen sobre la
percepción y autorreporte de bienestar y salud, con implicaciones para la
promoción y prevención. Método: Se realizó una investigación
con enfoque cuantitativo, descriptiva, correlacional y con metodología de
análisis explicativo, transversal, analizando los datos a través del modelado
de ruta del enfoque de mínimos cuadrados parciales del modelo de ecuaciones
estructurales, con el software Smart PLS versión 3.3.2., analizando
consecuentemente la validez convergente y discriminante del modelo. Un total de
223 adultos jóvenes participaron, 41 hombres, (18,4%) y 182 mujeres (81,6%) con
edades entre 18 a 30 años (µ= 24,26 y σ=±3,30) universitarios de pregrado o
licenciatura, en Bogotá Colombia. Resultados:
Se identificaron relaciones significativas entre la autodeterminación y la
impulsividad e inteligencia emocional, y de estas a su vez con el bienestar
psicológico y los hábitos saludables. No se
identificaron relaciones significativas entre la metacognición y la
impulsividad, aunque sí entre la metacognición y la inteligencia emocional. Conclusiones: Se confirma el modelo
propuesto en el cual la metacognición y la autodeterminación se relacionan con
la impulsividad y la inteligencia emocional y estas a su vez con el bienestar
psicológico y los hábitos de vida saludable. Sobre la ausencia de relaciones
entre la metacognición y la impulsividad se sugiere precisar a futuro sobre los
procesos metacognitivos implicados que inciden en el control del componente
emocional. Se discuten los resultados, sus implicaciones y la necesidad de
considerar más determinantes simultáneamente, para la promoción de la salud.
Palabras
clave: Cognición, emoción, motivación, salud,
bienestar.
ABSTRACT
Background: From the evidence, it is inferred the influence of cognitive or
motivational variables over the emotional ones and from these on the perception
and self-reported wellbeing and health, with direct implications for health
promotion and prevention. Method: a
quantitative approach, descriptive, correlational cross-sectional with
statistical explanatory analysis investigation was conducted, analyzing the data
through path modeling of the partial least squares approach of the structural
equations model, by using the Smart PLS software 3.3.2 version, analyzing
consequently the convergent and discriminant validity of the model. A total 223
undergraduate university young adult students was
evaluated, 41 men (18,4%) and 182 women (81,6%) with ages between 18 and 30
years old (µ= 24,26 y σ=±3,30), from Bogotá
Colombia participated. Results: The
results allowed to significant relations between the self – determination with
the impulsivity and emotional intelligence, and from these with the
psychological well-being and healthy habits. There were not identified
significant relations between the metacognition and the impulsivity, although
there are between metacognition and emotional intelligence. Conclusions: The proposed model about
the significant relations between metacognition and self-determination with
impulsivity and emotional intelligence and between these and the psychological
well-being and healthy habits was confirmed. The specific result related to the
absence of significant relations between metacognition and the impulsivity
suggest for futures research, to emphasize on the metacognitive process
implicated on the emotional components. The results are discussed, its
implications and the necessity to be considered more determinants for the
promotion of health.
Keywords: Cognition, emotion, motivation, health, wellbeing.
INTRODUCCIÓN
La
promoción de la salud se aborda a partir del monismo dual (Wallace, 1988)
integrando la salud física y mental. Desde este planteamiento, bajo la
perspectiva del enfoque salutogénico y desde un marco
biopsicosocial (Antonovsky, 1996; George & Engel, 1980; Borrell-Carrió, Suchman & Epstein, 2004) se formuló este proyecto. Se
consideró desde la evidencia, al bienestar eudaimónico propuesto por Ryff
(1989, 1995, 2008, 2017, 2018), y entendido como la percepción que tiene el
individuo de sus capacidades y limitaciones, y como a partir de ellas se
orienta al cumplimiento de objetivos personales y a su alcance considerando
para ello las relaciones positivas con el entorno social. Este bienestar está
compuesto por las dimensiones de: autonomía, autoaceptación, propósito en la
vida, crecimiento personal, relaciones positivas y propósito en la vida; el
cual, desde su modelo multidimensional, ha evidenciado que mejora la salud,
desde la prevención. De otro lado, se consideraron los beneficios de los
hábitos de vida saludable, que según lo propuesto por Pender (1996), entendidos
como el conjunto de comportamientos encaminados a la realización de actividad
física, cuidado del sueño, comportamiento alimentario saludable a partir del
monitoreo por parte del individuo, compuesto por las dimensiones de: nutrición,
ejercicio, responsabilidad en salud, manejo del estrés, soporte interpersonal y
autoactualización; tienen implicaciones positivas en la salud, desde la
prevención (Cobb-Clark, Kassenboehmer & Schurer, 2014; Nielsen
et al, 2014; Ruiz-Palomino, Giménez-García, Ballester-Arnal & Gil-Llario,
2020).
A partir de la revisión de investigaciones
acerca del análisis de variables psicosociales predictoras de la salud, se
identificó un vacío en la inclusión de variables de naturaleza autómata o
“primitiva”, que reducen la salud, al representar disminución en el control,
pérdida de voluntad y déficit en la inhibición de conductas de riesgo, como
ocurre en la impulsividad, definida como la irreversibilidad y deseo intenso y
repetitivo de realizar un acto incluso cuando este tiene consecuencias
negativas, compuesto por: la tendencia a tomar decisiones rápidamente
(Impulsividad cognitiva), actuar sin pensar (Impulsividad motora), e
involucrarse en conductas riesgosas (Impulsividad no planeada), se constituye
así en una predisposición generalizada y autónoma a reaccionar sin considerar
las consecuencias, debido a la falta de voluntad, que afecta el control de la
conducta de forma negativa, (Moeller et al, 2001; Patton, Stanford
& Barratt, 1995; Forrest, Widdowson
& Rocque, 2019). Así mismo, variables, que, por
el contrario, aunque igualmente emocionales, la incrementen, como ocurre con la
inteligencia emocional. Se define a la inteligencia emocional a partir de la
capacidad de regular emociones y sentimientos propios y de los demás, a partir
de una adecuada percepción de los estados emocionales (Boyatzis, Goleman y Rhee, 2000)
En
este trabajo se consideran a la impulsividad y la inteligencia emocional como
variables que anteceden la conducta. A partir de lo planteado en varios
antecedentes, como por ejemplo en los trabajos de Arends
et al (2019), Coryell et al (2018), Hejase et al (2018), McHugh. Et
al (2019), Merchán-Clavellino et al (2020), en los que se
evidencia su vínculo con comportamientos específicos que afectan la salud de
adolescentes y jovenes adultos, tales como el aumento o reducción del consumo
de sustancias psicoactivas entre otros.
Específicamente
en el caso de la impulsividad, esta variable antecede conductas de riesgo como
la práctica sexual ausente de protección mediante el uso de métodos de barrera
(Hayaki, Anderson & Stein, 2006; Black, Serowik & Rosen, 2009; Patt
et al, 2020), la addición al consumo de alcohol y de
metanfetaminas (Semple et al, 2005; Coskunpinar, Dir & Cyders, 2013; Rømer-Thomsen et
al, 2018), estas últimas, con implicaciones en el incremento del riesgo suicida
(Costanza, 2020); el riesgo al conducir (Barati et
al, 2020; Mirón-Juarez, 2020) y la adicción a la
comida (Maxwell, Mardinel & Loxton,
2020); explicados por la influencia negativa de la impulsividad en la función
ejecutiva y por lo tanto en los procesos de planeación (Reynolds et al, 2019),
fortaleciendo las decisiones orientadas por la búsqueda de satisfacción en el
corto plazo, la falta de premeditación y la búsqueda urgente de sensaciones
positivas, incrementando la aparición de enfermedades cardiovasculares (Rogers,
Kelley & McKinney, 2020; Van Den Berk Clark. 2020). Todas estas conductas de riesgo,
reflejan la incidencia negativa que se presume en este estudio, puede tener en
la reducción del bienestar psicológico y los hábitos de vida saludable, todas
vez que estas últimas, tal y como se mencionó, se ha evidenciado que tienen
implicaciones positivas en la prevención del riesgo (Cobb-Clark, Kassenboehmer & Schurer, 2014; Nielsen et al, 2014;
Ruiz-Palomino, Giménez-García, Ballester-Arnal & Gil-Llario, 2020),
mientras que la impulsividad incrementa el riesgo, por lo que se presume una
relación significativa y negativa.
La
inteligencia emocional, participa en el control de las emociones, la reducción
del estrés y de la enfermedad (Keefer, Parker & Saklofske, 2009), con efectos positivos en la salud, al
incrementar las evaluaciones positivas de funcionamiento físico, baja
percepción de dolor físico, incremento en la vitalidad, en el funcionamiento
social, en el control de las emociones y la percepción generalizada de salud
mental (Fernández-Abascal & Martín Díaz, 2015; Sarrionandia & Mikolajczak, 2020), reduciendo los comportamientos de
riesgo (Lana et al, 2015) y aumentando el comportamiento saludable (Andrei et al, 2018; Malinauskas
et al, 2018).
La
impulsividad y la inteligencia emocional podrían predecirse (de forma negativa en
el caso de la impulsividad y positiva en el caso de la inteligencia emocional)
a partir del comportamiento de variables que favorecen la salud, como la
metacognición, entendida como un proceso cognitivo superior caracterizado por
la reflexión sobre los propios pensamientos, que implica el control de la
atención y la memoria para regular las emociones, evidenciado a partir de las
dimensiones de: conocimiento y regulación de la cognición (Cartwright-Hatton, &Wells, 1997; Dimaggio, Hermans & Lysaker, 2010); y
de variables como la autodeterminación, de naturaleza motivacional, entendida
como la agencia deliberada del sujeto para dirigir sus acciones, y su toma de
decisiones (Ryan & Deci, 2000). Ambas incrementan
los hábitos de vida saludables, aumentando el nivel de regulación por parte del
individuo en la promoción de su salud física (Ferriz et al, 2016;
González-Cutre, 2018), e influyen en la prevención efectiva de conductas de
riesgo (Sheeran et al, 2020). También influyen en la ejecución de prácticas orientadas
a la preservación de la propia vida (Gardner & Lally,
2013; Trigueros et al, 2019; Kadhim, Amiot &
Louis, 2020).
Representan la consciencia sobre la propia salud (Espinosa & Kadic-Maglajlic, 2018). Contrario a lo que la evidencia,
como se mencionó previamente ha identificado para el caso de la impulsividad.
Recientemente se ha evidenciado que la metacognición se relaciona significativa
y negativamente con la impulsividad, contribuyendo positivamente a controlar
sesgos cognitivos mientras que la impulsividad los aumenta (Mirzaee
et al, 2021), y así mismo la metacognición, se asocia positivamente con el
mejoramiento de la salud e incremento en la percepción de bienestar (Heydapour & Zeinali, 2021; Heydapour, Zeinali & Hamednia, 2021; Chatterjee, Damodar
& Hema, 2021). Sobre la autodeterminación por su
parte, existe evidencia de que se relaciona negativamente con procesos
impulsivos, debido a que corresponde con un constructo de naturaleza
motivacional, aunque se diferencia porque compromete procesos reflexivos y de
planeación, con implicaciones en el control de conductas de riesgo (Churchill
& Jessop, 2011; Keatley,
2013; Keatley, Clarke & Hagger,
2013; Keatley et al, 2014). También sobre la
autodeterminación, y su relación con la presencia de hábitos de vida saludable,
se ha identificado que esta incrementa la percepción positiva de los beneficios
de la actividad física en adultos sedentarios (Puigarnau et al, 2017), y en
general en el mantenimiento de cambios conductuales (Ryan et al, 2008),
específicamente con efectos positivos para el mejoramiento del bienestar y la
salud, aunque con tamaños de efectos moderados en el caso de las intervenciones
basadas en el fomento de la autodeterminación (Ntoumanis
et al, 2021).
En
este proyecto se buscó responder a la pregunta de investigación, acerca de si
¿la metacognición y la autodeterminación se relacionan con la impulsividad y la
inteligencia emocional, y éstas a su vez con el bienestar psicológico y la
presencia de hábitos de vida saludable?
Objetivo general
Describir si
existe una relación significativa entre la metacognición y la autodeterminación
con la impulsividad y la inteligencia emocional, y de estas con el bienestar
psicológico y los hábitos de vida saludable
Hipótesis de trabajo de la investigación
H1: Existe una relación significativa y
negativa entre la metacognición y la impulsividad
H2: Existe una relación significativa y
positiva entre la metacognición y la inteligencia emocional
H3: Existe una relación significativa y
negativa entre la autodeterminación y la impulsividad
H4: Existe una relación significativa y
positiva entre la autodeterminación y la inteligencia emocional
H5: Existe una relación significativa y
negativa entre la impulsividad y el bienestar psicológico
H6: Existe una relación significativa y
negativa entre la impulsividad y los hábitos de vida saludable
H7: Existe una relación significativa y
positiva entre la inteligencia emocional y el bienestar psicológico
H8: Existe una relación significativa y
positiva entre la inteligencia emocional y los hábitos de vida saludable
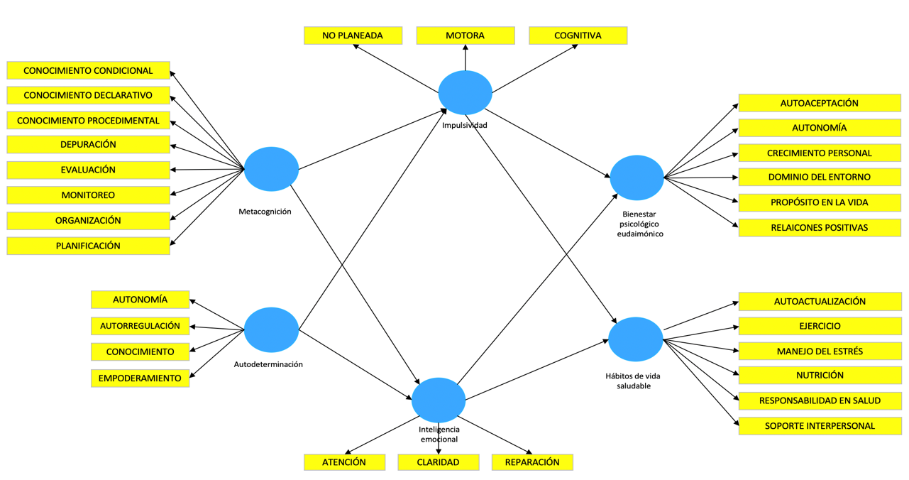
A continuación se presenta el diagrama del modelo
conceptual de variables propuesto. Corresponde con la representación visual de
las relaciones significativas esperadas (ver figura 1).

Figura 1. Modelo inicial de
relaciones causales.
MÉTODO
Diseño
Está
fue una investigación enmarcada dentro del paradigma empírico analítico, por lo
tanto, con enfoque cuantitativo, descriptiva, correlacional y con metodología
de análisis explicativo mediante el uso de los modelos de regresiones lineales
empleados al usar la técnica de modelado de ecuaciones estructurales mediante
el uso de mínimos cuadrados parciales, orientado a establecer la capacidad de
predicción a partir de las relaciones significativas entre las variables del
modelo propuesto (Hair Jr, 2021). En este sentido,
las variables latentes, (cuya posible relación establece las hipótesis)
resultan de la sumatoria de las dimensiones o variables observadas, a partir de
ello, en esta investigación las hipótesis que le orientan se establecieron –
coherentemente con el modelo de análisis estadistico y su alcance – a partir de
verificar o no las posibles relaciones significativas entre las variables
latentes.
Respecto
al número de mediciones, corresponde con una investigación de corte
transversal, además es prospectiva, observacional, no experimental, de acuerdo
con Hernandez-Sampieri y Mendoza, (2018).
Participantes y
procedimientos
El
tipo de muestreo fue no probabilístico a disponibilidad, de acuerdo con los
criterios de inclusión, siendo requisito, ser adulto joven con edades entre los
18 y 30 años, con un nivel de formación superior a la educación básica
secundaria para garantizar la compresión de los cuestionarios, de ambos sexos u
otra forma de identidad con el sexo y género, y sin tener en cuenta el nivel
socioeconómico. Como criterio de exclusión, se consideró, no encontrarse en el
intervalo de edad, o reportar dificultades para la comprensión de los
instrumentos de evaluación. Para la participación, los cuestionarios, junto con
el respectivo consentimiento informado fueron entregados de forma presencial
para responderse en formato impreso, durante un periodo aproximado de dos
meses. Se contó con una tasa de respuesta del 89,2% sobre los 250 cuestionarios
entregados. La muestra estuvo conformada por 41 hombres (18,4%, M=24.24;
DE=3.32) y 182 mujeres (81,6; M=24.37; DE=3.28). Las edades estuvieron en el
intervalo entre 18 a 30 años (µ= 24,26 y σ=±3,30).
Instrumentos
Inicialmente
se indagó por las características demográficas de sexo y solo participaron estudiantes
en nivel de formación de pregrado o licenciatura. Para la evaluación de las variables se emplearon diferentes escalas de
medición con evidencias de validez y confiabilidad. La aplicación de los
cuestionarios se realizó durante 2 meses. A continuación se incluyen las definiciones e
instrumentos empleados para cada variable (ver tabla 1).
Tabla 1. Variables, definición e
instrumentos.
|
Variable |
Definición |
Instrumento |
|
Metacognición |
Proceso cognitivo superior caracterizado por la reflexión sobre los
propios pensamientos. Implica el control de la atención y la memoria para
regular las emociones y toma de decisiones (Cartwright-Hatton,
&Wells, 1997) |
“Inventario de habilidades metacognitivas” – MAI, de Schraw & Denninson (1994),
en la versión aptada al español y validada en Colombia por Huertas Vesga y
Galindo (2014). Evalúa las habilidades metacognitivas clasificadas en las
dimensiones de: conocimiento declarativo, conocimiento procedimental,
conocimiento condicional, planificación, y organización, el monitoreo, la
depuración y la evaluación; consta en su totalidad de 52 ítems que se
responden en una escala tipo likert de 5 puntos.
Donde 1 significa “completamente en desacuerdo” y 5 “completamente de
acuerdo” Un ejemplo de ítem es: “utilizo cada estrategia con un propósito
específico” |
|
Autodeterminación |
De naturaleza motivacional representa la capacidad del sujeto,
como propio agente, para la toma de decisiones (Ryan & Deci, 2000) |
Escala ARC- INICO de evaluación de la autodeterminacion
de Wehmeyer (1995) en la versión traducida y
validada en españa por Verdugo et al (2014). Evalúa
el constructo a partir de las dimensiones de: autonomía, autorregulación,
empoderamiento y autoconocimiento. Esta compuesta
por 61 ítems que se responden en una escala tipo likert
de 3 puntos para la dimensión de autonomía donde 1 significa “No lo hago
nunca aunque tenga la oportunidad” y 3 “Lo hago siempre que tengo la
oportunidad” y de 4
puntos para las dimensiones de autorregulación, conocimiento y empoderamiento
donde 1 significa “No estoy nada de acuerdo” y 4 “Estoy totalmente de
acuerdo”. Un ejemplo de ítem es: “Tomo mis propias decisiones” |
|
Impulsividad |
Es una predisposición generalizada y autónoma, a responder a
estímulos internos y externos sin considerar las consecuencias negativas,
caracterizada por una falta de voluntad (Moeller et
al, 2001) |
La adaptación al español de la escala de impulsividad BIS – 11
de Patton, Stanford y Barratt
(1959) realizada por Salvo y Castro (2013). Esta consta de 30 ítems, los
cuales evalúan la impulsividad mediante una escala tipo Likert de cuatro
puntos, con los valores: 0, 1, 3 y 4, donde 0 significa “raramente o nunca” y
4 “siempre o casi siempre” a partir de tres subescalas: impulsividad
cognitiva, motora, y no planeada. Un ejemplo de ítem es: “Hago las cosas en
el momento en que se me ocurren” |
|
Inteligencia emocional |
Corresponde a la capacidad de regular las emociones y
sentimientos propios y de los demás, incluyendo la adecuada percepción de sus
estados emocionales (Boyatzis, Goleman y Rhee,
2000) |
La escala TMMS – 24 original de Salovey et al (1995), adaptada
al español en el contexto español por Fernandez-Berrocal,
Extremera y Ramos (2004). Consta de 24 ítems que se responden en una escala
tipo likert de 5 puntos donde 1 significa “Nada de
acuerdo” y 5 “Totalmente de acuerdo” distribuidos en las dimensiones de
atención, claridad y reparación. Un ejemplo de ítem es “Pienso en i estado de
ánimo constantemente” |
|
Bienestar psicológico eudaimónico |
Corresponde con la percepción individual de satisfacción, para
la autorrealización a partir de seis dimensiones: autoaceptación, autonomía,
crecimiento personal, propósito en la vida, relaciones positivas y dominio
del entorno, (Ryff, 1989, 1995, 2018) |
La escala diseñada por Ryff (1995) Traducida y validada al
español por Diaz et al, (2006) y validada en Colombia por Pineda, Castro y
Reynel (2018). Evalua el bienestar eudaimónico en sus 6 dimensiones. Consta de 39
ítems que se responden en una escala tipo likert de
6 puntos, donde 1 significa “Totalmente en desacuerdo” y 5 “Totalmente de
acuerdo”. Un ejemplo de ítem es: “En general me siento seguro y positivo
conmigo mismo” |
|
Hábitos de vida saludable |
Corresponde a los hábitos que promueven la salud. Implica el
conglomerado de prácticas que reducen el riesgo desde una perspectiva
integral. Desde las dimensiones de: nutrición, ejercicio, responsabilidad,
manejo del estrés, soporte interpersonal y los procesos de autoactualización
en salud (Pender, 1996) |
La versión del PEPS-1 en la cual se evalúa las prácticas
saludables mediante 48 ítems que se responden en una escala tipo likert de 4 puntos entre 1 y 4 donde 1 significa “nunca”
y 4 “rutinariamente”· y se agrupan en las 6 dimensiones.
Un ejemplo de ítem es: “participas en programas o actividades de ejercicio
físico bajo supervisión” |
Plan de análisis
Para
evaluar las relaciones entre las variables de acuerdo con las hipótesis, los
datos fueron analizados utilizando el software Smart PLS versión 3.3.2 (Smart
PLS – GmbH – 2014 – 2021). Para validar el modelo
teórico se elaboró un modelo de ecuaciones estructurales sobre la base del
algoritmo denominado “Cuadrados Mínimos Parciales” CPM – PLS (Partial Least
Square) técnica de análisis de mínimos cuadrados parciales – PLS (Partial Least
Square). Propuesta por Wold (1985) y Lohmöller, (1989) citados por Barahona et al (2020) se
centra en maximizar la varianza explicada de las variables dependientes del
modelo y estimar los parámetros del modelo, siguiendo el modelo de los CMP. Es
un método no paramétrico, por ello, no requiere que los datos se ajusten a una
distribución normal o de otro tipo. (Barahona et al, 2020B). Este procedimiento
incluye: el análisis del modelo, posteriormente el análisis de la validez de
constructo, discriminante, y finalmente el resultado de la contrastación de
hipótesis.
Aspectos éticos
Todos
los participantes respondieron el consentimiento informado en el cual se
explicaron las características de la investigación, el respeto a la
confidencialidad y anonimato en el manejo de la información dentro del marco
ético legal, considerando con lo estipulado en la ley 1090 del código
deontológico del colegio colombiano de psicólogos, y lo establecido en el
artículo 11 de la resolución 8430 de 1993 del ministerio de salud de Colombia
que regula la investigación con seres humanos, siendo esta una investigación de
bajo riesgo, al no incluir ninguna intervención. El protocolo fue aprobado por
el comité de ética de la Fundación Universitaria Sanitas bajo comunicado CEIFUS
– 270-18.
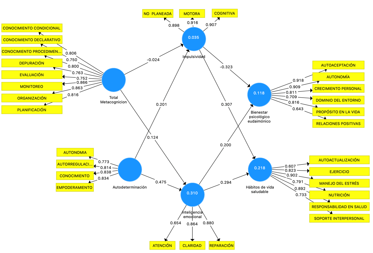
RESULTADOS
Validación del modelo
de ecuaciones estructurales
En
la figura 2 el resultado del análisis del modelo, posteriormente, el análisis
de la validez de constructo, discriminante, y finalmente el resultado de la
contrastación de hipótesis.

Figura 2. Resultados del
modelado de relaciones causales propuesto.
Validez de constructo
Se
realizó el análisis de la validez de constructo de las variables latentes
determinando su dimensionalidad y confiabilidad, empleando el análisis
factorial confirmatorio - AFC. Se estableció, a partir del procedimiento
sugerido por Martinez-Ávila y Fierro-Moreno (2018) según en el cual en la
evaluación de un modelo de relación entre variables puesto a prueba mediante el
modelado de ecuaciones estructurales mediante la técnica de análisis no
paramétrica de mínimos cuadrados parciales, se debe evaluar el “modelo de
medida reflectivo” mediante tres pasos: la consistencia interna calculada a
través del índice de consistencia interna Alfa y fiabilidad compuesta, la
validez convergente que incluye igualmente la fiabilidad del indicador o
fiabilidad compuesta y la varianza media extraída, y la validez discriminante
dentro de la que se incluyen como alternativa el análisis de cargas cruzadas
entre indicadores y variables latentes. En la tabla 2 se presentan los resultados
de la validez convergente.
Tabla 2. Resultados de la validez
convergente.
|
Constructo |
Cargas externas |
Alfa de Cronbach |
Fiabilidad compuesta |
Varianza extraída media (AVE) |
|
Metacognición |
Metacognición |
0,922 |
0,935 |
0,645 |
|
Conocimiento condicional |
0,806 |
|||
|
Conocimiento declarativo |
0,75 |
|||
|
Conocimiento procedimental |
0,8 |
|||
|
Depuración |
0,763 |
|||
|
Evaluación |
0,752 |
|||
|
Monitoreo |
0,866 |
|||
|
Organización |
0,863 |
|||
|
Planificación |
0,816 |
|||
|
Autodeterminación |
Autodeterminación |
0,832 |
0,888 |
0,665 |
|
Autonomía |
0,773 |
|||
|
Autorregulación |
0,814 |
|||
|
Conocimiento |
0,838 |
|||
|
Empoderamiento |
0,834 |
|||
|
Impulsividad |
Impulsividad |
0,893 |
0,933 |
0,823 |
|
No planeada |
0,898 |
|||
|
Motora |
0,916 |
|||
|
Cognitiva |
0,907 |
|||
|
Inteligencia emocional |
Inteligencia emocional |
0,732 |
0,845 |
0,649 |
|
Atención |
0,654 |
|||
|
Claridad |
0,864 |
|||
|
Reparación |
0,88 |
|||
|
Bienestar psicológico – eudaimónico |
Bienestar psicológico – eudaimónico |
0,89 |
0,917 |
0,651 |
|
Autoaceptación |
0,918 |
|||
|
Autonomía |
0,909 |
|||
|
Crecimiento personal |
0,811 |
|||
|
Dominio del entorno |
0,709 |
|||
|
Propósito en la vida |
0,816 |
|||
|
Relaciones positivas |
0,643 |
|||
|
Hábitos de vida saludable |
Hábitos de vida saludable |
0,884 |
0,912 |
0,637 |
|
Autoactualización |
0,607 |
|||
|
Ejercicio |
0,823 |
|||
|
Manejo del estrés |
0,902 |
|||
|
Nutrición |
0,791 |
|||
|
Responsabilidad en salud |
0,892 |
|||
|
Soporte interpersonal |
0,733 |
El
modelo cuenta con una validez convergente determinada por valores en las cargas
factoriales externas superiores a 0,6 en todos los casos de acuerdo a lo sugerido
por Henseler et al (2009). También se tuvo en cuenta la varianza promedio
extraída (AVE) que representa el total de las varianzas acumuladas en cada
variable latente, con valores mayores a 0,5 de acuerdo con el criterio de
Becker et al (2018). Los valores de consistencia interna fueron adicionalmente
evaluados, a partir del alfa de cronbach y la fiabilidad compuesta, ambos con
valores superiores a 0,7 en todos los casos. Lo anterior permite corroborar la
validez convergente de los instrumentos.
Validez discriminante
Se
calculó la validez discriminante, que determina el nivel de diferenciación de
los constructos, adicionalmente de acuerdo con Leyva y Trinidad (2014),
mediante el análisis de las cargas cruzadas de los indicadores. En todos los
casos se obtuvieron valores aceptables para estos parámetros, tal como se
muestra en la Tabla 3.
Tabla 3. Validez discriminante mediante
cargas cruzadas.
|
|
Metacognicion |
Autodeterminación |
Impulsividad |
Inteligencia emocional |
Bienestar psicológico eudaimónico |
Hábitos de vida saludable |
|
Conocimiento condicional |
0.806 |
0.429 |
-0.016 |
0.252 |
0.285 |
0.232 |
|
Conocimiento declarativo |
0.750 |
0.415 |
-0.000 |
0.207 |
0.304 |
0.233 |
|
Conocimiento procedimental |
0.800 |
0.434 |
0.055 |
0.310 |
0.281 |
0.316 |
|
Depuración |
0.763 |
0.459 |
0.030 |
0.278 |
0.373 |
0.274 |
|
Evaluación |
0.752 |
0.414 |
0.165 |
0.355 |
0.126 |
0.311 |
|
Monitoreo |
0.866 |
0.578 |
0.100 |
0.424 |
0.418 |
0.382 |
|
Organización |
0.863 |
0.480 |
0.118 |
0.303 |
0.265 |
0.326 |
|
Planificación |
0.816 |
0.490 |
0.064 |
0.346 |
0.343 |
0.357 |
|
Autonomia |
0.455 |
0.773 |
0.182 |
0.373 |
0.191 |
0.369 |
|
Autorregulación |
0.468 |
0.814 |
0.200 |
0.442 |
0.178 |
0.352 |
|
Conocimiento |
0.518 |
0.838 |
0.118 |
0.523 |
0.331 |
0.421 |
|
Empoderamiento |
0.452 |
0.834 |
0.113 |
0.429 |
0.254 |
0.322 |
|
No planeada |
0.078 |
0.130 |
0.898 |
0.181 |
-0.282 |
0.259 |
|
Motora |
0.113 |
0.199 |
0.916 |
0.195 |
-0.246 |
0.351 |
|
Cognitiva |
0.062 |
0.173 |
0.907 |
0.180 |
-0.244 |
0.378 |
|
Atención |
0.198 |
0.294 |
0.243 |
0.654 |
-0.064 |
0.242 |
|
Claridad |
0.289 |
0.446 |
0.127 |
0.864 |
0.132 |
0.267 |
|
Reparación |
0.432 |
0.537 |
0.161 |
0.880 |
0.187 |
0.341 |
|
Autoaceptación |
0.367 |
0.310 |
-0.246 |
0.128 |
0.918 |
0.137 |
|
Autonomía |
0.335 |
0.290 |
-0.250 |
0.119 |
0.909 |
0.111 |
|
Crecimiento personal |
0.278 |
0.197 |
-0.268 |
0.064 |
0.811 |
-0.033 |
|
Dominio del entorno |
0.375 |
0.226 |
-0.115 |
0.085 |
0.709 |
0.106 |
|
Propósito en la vida |
0.318 |
0.294 |
-0.150 |
0.203 |
0.816 |
0.111 |
|
Relaciones positivas |
0.166 |
0.120 |
-0.279 |
0.053 |
0.643 |
0.049 |
|
Autoactualización |
0.482 |
0.518 |
0.007 |
0.330 |
0.523 |
0.607 |
|
Ejercicio |
0.224 |
0.265 |
0.375 |
0.256 |
-0.112 |
0.823 |
|
Manejo del estrés |
0.314 |
0.369 |
0.365 |
0.293 |
0.001 |
0.902 |
|
Nutrición |
0.269 |
0.333 |
0.246 |
0.198 |
0.119 |
0.791 |
|
Responsabilidad en salud |
0.277 |
0.319 |
0.401 |
0.340 |
-0.059 |
0.892 |
|
Soporte interpersonal |
0.430 |
0.495 |
0.209 |
0.311 |
0.290 |
0.733 |
Contrastación de
hipótesis
Se
llevó a cabo el procedimiento de arranque, realizado con 500 iteraciones como
sugiere Hair et al, (2017). En la tabla 4 se
presentan los resultados. En estos, los valores de los coeficientes Path representados en la primera columna
mediante el coeficiente de ruta, cuyos valores van entre -1 y +1, entre mayor
sea el valor, mayor la relación entre constructos. El valor de la significación
se determina por el valor del estadístico t (t de student), que se derivan del
proceso de remuestreo – bootstrapping – y que evalúa la
precisión de las estimaciones. La relación es significativa con un nivel de
confianza del 90% cuando los valores son superiores a 1,64, con un nivel de
confianza del 95% cuando los valores son superiores a 1,96.
Tabla 4. Coeficientes de ruta del modelo.
|
No |
Descripción |
Coeficiente
de ruta (β) |
Desviación
estándar |
Estadístico
t |
Valor P |
|
H1 |
Metacognición -> Impulsividad |
-0,024 |
0.077 |
0.311 |
0.756 |
|
H2 |
Metacognición -> Inteligencia emocional |
0,124 |
0.075 |
1.661 |
0.097 |
|
H3 |
Autodeterminación -> Impulsividad |
0,201 |
0.069 |
2.894 |
0.004 |
|
H4 |
Autodeterminación -> Inteligencia emocional |
0,475 |
0.066 |
7.177 |
0.000 |
|
H5 |
Impulsividad -> Bienestar psicológico eudaimónico |
-0,323 |
0.049 |
6.525 |
0.000 |
|
H6 |
Impulsividad -> Hábitos de vida saludable |
0,327 |
0.062 |
4.919 |
0.000 |
|
H7 |
Inteligencia emocional -> Bienestar psicológico eudaimónico |
0,2 |
0.081 |
2.465 |
0.014 |
|
H8 |
Inteligencia emocional -> Hábitos de vida saludable |
0,294 |
0.067 |
4.403 |
0.000 |
A partir de esta evidencia estadística la
primera hipótesis, referida a la existencia de relaciones significativas y
negativas entre la metacognición y la impulsividad, resultó no-significativa. De la
hipótesis 2 a la 8 sí. Para la H1, aunque la dirección como se
esperaba fue negativa (β= -0,024),
el valor p de 0,311, no cumple con el criterio, y no es significativo
(p=0,756). Para la H2 (β= 0,124) con un valor t que cumple el criterio de relación significativa
con un nivel de confianza del 90% (t=1,661), y significativo al 90% (p=0,097),
la relación significativa existe. Sobre la primera hipótesis, los procesos
encaminados al conocimiento y regulación de la cognición, no se relacionan
significativa y negativamente con la impulsividad. Sobre la segunda hipótesis,
la metacognición sí se relaciona significativa y positivamente con la
inteligencia emocional. Las hipótesis de la 3 a la 8 todos los valores t
superan el cumpliento con un nivel de confianza del 95% que exige valores
superiores a 1,96, todas evidencian valores p significativos superiores al 95%
(p<0,05)
A partir de estos
resultados, es posible evidenciar, respecto a la H3 que la
autodeterminación, se relaciona significativa y negativamente con la
impulsividad y significativa y positivamente con la inteligencia emocional.
Respecto a su relacion con la inteligencia emocional, la dirección del uso de
las emociones propias y de los demás, acorde a los objetivos del individuo
estaría determinado por la motivación intrínseca. Ambos hallazgos resaltan la
relevancia de este tipo de motivación en variables de naturaleza emocional.
De otro lado, la relación
significativa y negativa entre la impulsividad y la percepción de bienestar
psicológico eudaimónico, implica que la toma de decisiones de forma primitiva y
basado en las emociones se relaciona negativamente con el bienestar orientado
hacia la autorrealización; sin embargo, se relaciona significativa y positivamente
con el cuidado de la salud mediante la presencia de hábitos vida saludable.
Sobre este hallazgo se profundiza en la discusión.
Respecto a la relación
significativa y positiva entre la inteligencia emocional tanto con el bienestar
como en los hábitos de vida saludable, implica que el manejo de las propias
emociones y aquellas de los procesos de interacción incide en la percepción de
bienestar eudaimónico, que por lo tanto podria potencializarse con un mejor
manejo de las emociones. Para el caso de los hábitos de vida saludable, el
control de las emociones implementando los recursos del entorno, podría
potenciar la realización de prácticas de cuidado de la salud.
Finalmente,
respecto al valor del residuo estandarizado cuadrático medio (SRMR) el cual fue
de 0,096, podría considerarse aceptable, de acuerdo con Chin, (1998) debe estar
entre <0,08, y <0,05 para ser óptimo. De otro lado, el NFI – Normed Fit Index
con un valor de 0,74; de acuerdo con Bentler (1992)
valores superiores a 0,9 indican modelos excelentes de covarianza, aunque el
valor es menor no es excesivamente lejano. Adicionalmente, se han interpretado
de acuerdo con Henser, Rubona
y Ray (2016) los ajustes de medida locales, referidos a las relaciones
especificas entre cada uno de los componentes del modelo, específicamente entre
las variables latentes, examinadas una por una como se presentó en la tabla 4
para verificar el cumplimiento o no de las hipótesis.
DISCUSIÓN
El
ajuste de la estructura del modelo externo – la relación entre las variables
latentes y sus constructos – (Hair, Ringle & Sarstedt, 2013) evidencia que las variables latentes
representan de forma válida y confiable las medidas de las variables
observadas, de acuerdo a lo reportado por el análisis de la validez convergente
y discriminante.
Respecto
a la hipótesis que no se cumplió (H1); la relación significativa y
negativa entre la metacognición y la impulsividad, quizás, sea porque la
capacidad de regulación y de control de estos procesos varía según las
creencias del sujeto sobre sus procesos cognitivos, retroalimentados a partir
de la ejecución (Fernandez-Duque, Baird & Posner,
2000). Se sugiere considerar en futuras investigaciones, el funcionamiento
específico de los procesos del control inhibitorio, al ser estos, los
implicados en la regulación del curso de acción (Hofmann, Friese & Roefs, 2009; Houben, 2011; Schroder et al, 2020). En la H2 acerca de la
relación significativa y positiva entre la metacognición y la inteligencia
emocional, los resultados son consistentes con las asociaciones encontradas
entre las estrategias metacognitivas, la inteligencia emocional y el desempeño
académico en diferentes niveles de formación en educación superior (Taeromi & Parandin, 2017), y
con lo encontrado por Ghafoor et al, (2019) quienes
identificaron que los procesos metacognitivos junto con la inteligencia
emocional mejoran las estrategias de afrontamiento para el cuidado de la salud.
Para la H3, referida a la relación significativa y negativa entre la
autodeterminación y la impulsividad, se confirma lo sugerido desde el estudio
de la motivación intrínseca, que ha encontrado una fuerte conexión entre esta
motivación y la impulsividad, la cual, pese a su componente emocional
distanciado de un proceso explícito de raciocinio, se orienta por los objetivos
en los que el individuo se percibe a sí mismo como altamente competente (Anderman, Cupp & Lane, 2009; Miksza, 2011; Suher & Hoyer, 2020). Respecto a la H4, acerca de la
relación significativa y positiva entre la autodeterminación y la inteligencia
emocional, el resultado refleja la sinergia en la internalización de las
emociones orientadas por el cumplimiento de objetivos interpuestos por el
individuo (Perreault et al, 2014; Lumpkin & Achen, 2018),
relacionado con la reducción de comportamientos de riesgo como el consumo de
alcohol, de cigarrillo y el sedentarismo (Sheeran et al, 2020). El cumplimiento
de la H5, sobre la relación significativa y negativa entre la
impulsividad y el bienestar psicológico eudaimónico, reafirma lo propuesto por
Ryff (2018), debido a que la impulsividad reduce la capacidad de regular las
emociones para la autorrealización. Coincide con los hallazgos de Ravert &
Donnellan, (2020). En el caso contrario, habría una relación significativa y
positiva con la salud, cuando aumenta el nivel de conciencia (Espinosa
& Kadic-Maglajlic, 2018) tal y como lo sugiere el bienestar eudamónico, incrementando las
prácticas saludables y la calidad de vida (Kimiecik, 2011; Matranga et al,
2020), reduciendo el estrés y la aparición de enfermedades cardiovasculares
(Kubzansky, 2018). En el cumplimiento de la H6, respecto a la
relación significativa y negativa entre la impulsividad y los hábitos de vida
saludable, la relación significativa pero positiva, podría explicarse desde lo
observado en el cuidado compulsivo de la salud, como la actividad física
“adicta” para seguir modelos de belleza (Holland & Tiggermann 2017). La
relación entre la impulsividad y el comportamiento compulsivo, ha sido
ampliamente abordada. En el meta análisis realizado por Lee, Hoppenbrouwers
& Franken (2019) sugieren que, con leves diferencias respecto al tipo de
conducta, ambos procesos son centrales en la explicación de conductas
adictivas, muchas de las cuales pueden resultar de la adquisición de hábitos
por exposición prolongada a las conductas, antecedidas por procesos
autorregulatorios (Overmeyer, 2019), como los procedentes por ejemplo, desde la
autodeterminación (H3). En este mismo sentido Tiego et al (2019)
agrupan a la impulsividad y la compulsión como factores de una única dimensión
denominada como “Conducta desinhibida”. Al respecto, Ersche et al (2019)
concluyen que impulsividad y compulsividad contribuyen a la generación de
hábitos por sobre exposición, pero solo la compulsión, se asocia con hábitos
encaminados al alcance de objetivos específicos no automatizados. En este
sentido, los hábitos de vida saludable, podrían desde el autorreporte,
comprenderse como conductas, quizás automatizadas y no como comportamientos
dirigidos a una meta específica; es decir, como rutinas inmersas en un estilo
de vida y en esa medida estimuladas por la impulsividad. Se requeriría sin
embargo un análisis más específico sobre cada conducta involucrada en los
hábitos de vida saludable, entre los cuales, la evidencia reciente, reporta
que, por ejemplo, en el caso de la actividad física o adicción al ejercicio,
esta podría ser una de las que corresponda a una de las adicciones
conductuales, vinculadas con la sobre exposición, que requiere de más
exploración y análisis (Chen, 2016). Respecto a la H7 acerca de la
relación significativa y positiva entre la inteligencia emocional y el
bienestar psicológico eudaimónico, esta es una de las asociaciones mejor
respaldada. Con frecuencia se ha encontrado que un mayor nivel de inteligencia
emocional favorece el bienestar psicológico (Extermera, Ruiz-Aranda,
Pineda-Galan y Salguero, 2011; Di fabio & Kenny, 2016; Salavera, Usán,
Turuel & Antoñanzas, 2020). Finalmente, sobre la H8 acerca de la
relación significativa y positiva entre la inteligencia emocional y los hábitos
de vida saludable, el resultado valida los hallazgos de Trigueros et al, (2019)
quienes identificaron relaciones positivas de la inteligencia emocional con los
estilos de vida saludable; y el meta-análisis de Sarrionandia & Mikolajczak
(2020) que confirmaron esta relación, la cual favorece varios indicadores
conductuales y biológicos que incrementan la salud, entre ellos el apoyo
social, la calidad del sueño, el eje hipótalamo – hipófisis – glándula
suprarrenal (responsable de las respuestas autoinmunes y foco de análisis de la
psiconeuroendocrinoinmunología), comportamiento alimentario y actividad física.
Finalmente es posible afirmar que resultado del modelo
de análisis de ecuaciones estructurales a través del análisis de mínimos
cuadrado parciales, las hipótesis confirmadas representan hallazgos soportados
por la evidencia reciente. En aquella que no se cumplió se sugiere incluir
otras variables que permitan predecir mejor el comportamiento de los dos
indicadores en salud, relacionadas quizás con la evaluación específica de los
procesos metacognitivos, cuyo aporte puede influir sobre el control del
componente emocional, que en el caso de la impulsividad
particularmente podría representar riesgo para la salud. Se sugiere en
futuras investigaciones incluir una muestra más grande, o contar con una mejor
representación de la población mediante un muestreo probabilístico.
ORCID
John Alexander Castro Muñoz https://orcid.org/0000-0002-4881-6071
María del Rocío Hernández-Pozo: https://orcid.org/0000-0001-5781-2825
Igor Barahona Torres: https://orcid.org/0000-0002-1409-439X
CONTRIBUCIÓN DE LOS
AUTORES
John Alexander Castro Muñoz: Conceptualización,
Investigación, Metodología, Escritura – Borrador original, Supervisión del
proyecto.
María del Rocío Hernández-Pozo:
Conceptualización, Metodología, Escritura – revisión y edición.
Igor Barahona Torres: Metodología, Análisis formal, Escritura – revisión
y edición.
FUENTE DE FINANCIAMIENTO
Investigación autofinanciada.
CONFLICTO DE INTERESES
Los autores expresan que no hubo
conflictos de intereses al redactar el manuscrito.
AGRADECIMIENTOS
Al grupo de
investigación Psychology and Health – Sanitas y a los egresados del programa de
pregrado en psicología de la Fundación Universitaria Sanitas, Karen Graciela
Del Rio Ortiz y Luis Francisco Rodríguez Herrera por sus aportes como
auxiliares de investigación del proyecto, en la revisión de varios antecedentes
y toma de datos de una parte de la muestra.
PROCESO DE REVISIÓN
Este estudio ha sido revisado por pares externos en
modalidad de doble ciego. El editor encargado fue Renzo
Rivera. Se adjunta los comentarios de los pares y respuesta
de los autores como material suplementario 1.
DECLARACIÓN DE
DISPONIBILIDAD DE DATOS
La base de datos del
presente estudio estará disponible para la comunidad científica solicitándola
al autor de correspondencia
DESCARGO DE
RESPONSABILIDAD
Los autores son responsables de todas las afirmaciones realizadas en
este artículo.
REFERENCIAS
Anderman, E. M., Cupp, P.
K., & Lane, D. (2009). Impulsivity and academic cheating. The
Journal of Experimental Education, 78(1), 135-150. DOI: 10.1080/00220970903224636
Andrei, F., Nuccitelli, C.,
Mancini, G., Reggiani, G. M., & Trombini, E. (2018). Emotional intelligence, emotion
regulation and affectivity in adults seeking treatment for obesity. Psychiatry
research, 269, 191-198. DOI: https://doi.org/10.1016/j.psychres.2018.08.015
Antonovsky, A. (1996). The salutogenic model as a
theory to guide health promotion. Health promotion international, 11(1),
11-18. DOI: https://doi.org/10.1093/heapro/11.1.11
Arends, R. M., Nelwan, E.
J., Soediro, R., van Crevel,
R., Alisjahbana, B., Pohan,
H. T., ... & Schellekens, A. F. (2019). Associations
between impulsivity, risk behavior and HIV, HBV, HCV and syphilis
seroprevalence among female prisoners in Indonesia: A cross-sectional
study. PloS one, 14(2),
e0207970. DOI: https://doi.org/10.1371/journal.pone.0207970
Barahona,
I., López de Medrano, L., Martínez-Moreno, B. y Limón, B. (2020). ‘Matemáticas,
espacios públicos e integración vecinal. El caso de Cuernavaca (México)’. JCOM
– América Latina 03 (02), A10. DOI: https://doi.org/10.22323/3.03020210
Barahona,
I., Sanmiguel Jaimes, E. M., & Yang, J. B.
(2020). Sensory attributes of coffee beverages and their relation
to price and package information: A case study of Colombian customers’
preferences. Food science & nutrition, 8(2),
1173-1186. DOI: https://doi.org/10.1002/fsn3.1404
Barati, F., Pourshahbaz, A., Nosratabadi,
M., & Mohammadi, Z. (2020). The Role of Impulsivity, Attentional bias and
Decision-Making Styles in Risky Driving Behaviors. International
Journal of High Risk Behaviors and Addiction, 9(2). DOI: https://dx.doi.org/10.5812/ijhrba.98001
Becker, J.-M., Ringle, C.,
& Sarstedt, M. (2018). Estimating moderating
effects in PLS-SEM and PLSc-SEM: Interaction term
generation data treatment. Journal of Applied Structural Equation Modeling, 2(2),
1-21. Disponible en: https://jasemjournal.com/wp-content/uploads/2019/10/Becker-et-al-2018-JASEM.pdf
Bentler, P. M. (1992). On the fit of models to covariances and methodology to
the Bulletin. Psychological Bulletin, 112(3), 400-404 Disponible en: https://psycnet.apa.org/buy/1993-12081-001
Black, R. A., Serowik, K.
L., & Rosen, M. I. (2009). Associations between impulsivity and high risk
sexual behaviors in dually diagnosed outpatients. The American journal
of drug and alcohol abuse, 35(5), 325-328. DOI: https://doi.org/10.1080/00952990903075034
Borrell-Carrió, F., Suchman, A. L., & Epstein, R. M. (2004). The
biopsychosocial model 25 years later: principles, practice, and scientific
inquiry. The Annals of Family Medicine, 2(6), 576-582.
DOI: https://doi.org/10.1370/afm.245
Boyatzis, R. E., Goleman, D., & Rhee, K. (2000).
Clustering competence in emotional intelligence: Insights from the Emotional
Competence Inventory (ECI). Handbook of emotional intelligence, 99(6),
343-362. Disponible en: https://weatherhead.case.edu/departments/organizational-behavior/workingPapers/WP%2099-6.pdf
Cartwright-Hatton, S., & Wells, A. (1997). Beliefs
about worry and intrusions: The Meta-Cognitions Questionnaire and its
correlates. Journal of anxiety disorders, 11(3),
279-296. DOI: https://doi.org/10.1016/S0887-6185(97)00011-X
Chen, W. J. (2016). Frequent exercise: A healthy habit
or a behavioral addiction? Chronic Diseases and Translational Medicine, 2(4),
235-240. DOI: https://doi.org/10.1016/j.cdtm.2016.11.014
Cobb-Clark, D. A., Kassenboehmer,
S. C., & Schurer, S. (2014). Healthy habits: The
connection between diet, exercise, and locus of control. Journal of
Economic Behavior & Organization, 98, 1-28. DOI: https://doi.org/10.1016/j.cdtm.2016.11.014
Coryell, W., Wilcox, H., Evans, S. J., Pandey, G. N.,
Jones-Brando, L., Dickerson, F., & Yolken, R.
(2018). Aggression, impulsivity and inflammatory markers as risk factors for
suicidal behavior. Journal of psychiatric research, 106,
38-42. DOI: https://doi.org/10.1016/j.jpsychires.2018.09.004
Chatterjee, A., Damodar, S.
K., & Hema, M. A. (2021). Influence of positive metacognitions and
meta-emotions, and mindfulness on well-being. Indian Journal of Health
and Wellbeing, 12(1), 51-56.
Cherniss, C., Extein, M., Goleman, D., &
Weissberg, R. P. (2006). Emotional intelligence: what does the research really indicate?. Educational psychologist, 41(4),
239-245. DOI: https://doi.org/10.1207/s15326985ep4104_4
Chin, W. W. (1998). Commentary: Issues and opinion on
structural equation modeling. MIS Quarterly, 22(1)
7 – 16. Disponible en: http://www.jstor.org/stable/249674
Cohen, J. (1988). Statistical
power analysis for the behavioral sciences. Nueva Jersey, USA: Lawrence Earlbaum Associates, Publishers.
Costanza, A., Rothen, S., Achab, S., Thorens, G.,
Baertschi, M., Weber, K., ... & Zullino, D.
(2020). Impulsivity and impulsivity-related endophenotypes in suicidal patients
with substance use disorders: An exploratory study. International
Journal of Mental Health and Addiction, 1-16. DOI: https://doi.org/10.1007/s11469-020-00259-3
Deci, E. L., & Ryan, R. M. (2011). Self-Determination Theory. Handbook of Theories of Social
Psychology: Collection: Volumes 1 & 2, 416.
Dimaggio, G., Hermans, H. J., & Lysaker, P. H.
(2010). Health and adaptation in a multiple self: The role of absence of
dialogue and poor metacognition in clinical populations. Theory & Psychology, 20(3),
379-399. DOI: https://doi.org/10.1177%2F0959354310363319
Díaz, D., Rodríguez-Carvajal, R., Blanco, A., Moreno-Jiménez,
B., Gallardo, I., Valle, C., & Van Dierendonck, D. (2006). Adaptación
española de las escalas de bienestar psicológico de Ryff. Psicothema, 18(3),
572-577. Disponible en: https://www.redalyc.org/pdf/727/72718337.pdf
Di Fabio, A., & Kenny, M. E. (2016). Promoting well-being: The contribution of emotional intelligence. Frontiers
in psychology, 7, 1182. DOI: https://doi.org/10.3389/fpsyg.2016.01182
Ersche, K. D., Ward, L. H., Lim, T. V., Lumsden, R. J., Sawiak,
S. J., Robbins, T. W., & Stochl, J. (2019).
Impulsivity and compulsivity are differentially associated with automaticity
and routine on the Creature of Habit Scale. Personality and Individual
Differences, 150, 109493. DOI: https://doi.org/10.1016/j.paid.2019.07.003
Espinosa, A., & Kadić-Maglajlić, S. (2018). The mediating role of health consciousness in the relation between
emotional intelligence and health behaviors. Frontiers in psychology, 9,
2161. DOI: https://doi.org/10.3389/fpsyg.2018.02161
Extremera, N., Ruiz-Aranda, D., Pineda-Galán, C., &
Salguero, J. M. (2011). Emotional intelligence and its relation with hedonic
and eudaimonic well-being: A prospective study. Personality and
Individual Differences, 51(1), 11-16. DOI: https://doi.org/10.1016/j.paid.2011.02.029
Fernández-Abascal, E. G., & Martín-Díaz, M. D.
(2015). Dimensions of emotional intelligence related to
physical and mental health and to health behaviors. Frontiers in
psychology, 6, 317. DOI: https://doi.org/10.3389/fpsyg.2015.00317
Fernandez-Duque, D., Baird, J. A., & Posner, M. I.
(2000). Executive attention and metacognitive regulation. Consciousness
and cognition, 9(2), 288-307. DOI: https://doi.org/10.1006/ccog.2000.0447
Fernández-Berrocal, P., Extremera, N., & Ramos, N. (2004). Validity and
reliability of the Spanish modified version of the Trait Meta-Mood Scale. Psychological
reports, 94(3), 751-755. DOI: https://doi.org/10.2466%2Fpr0.94.3.751-755
Ferriz, R., González‐Cutre, D., Sicilia, Á., &
Hagger, M. S. (2016). Predicting healthy and unhealthy behaviors through
physical education: A self‐determination theory‐based longitudinal
approach. Scandinavian journal of medicine & science in sports, 26(5),
579-592. DOI: https://doi.org/10.1111/sms.12470
Forrest, W., Hay, C., Widdowson, A. O., & Rocque, M. (2019). Development of impulsivity and
risk‐seeking: Implications for the dimensionality and stability of
self‐control. Criminology, 57(3), 512-543. DOI: https://doi.org/10.1111/1745-9125.12214
Gardner, B., & Lally, P.
(2013). Does intrinsic motivation strengthen physical activity habit? Modeling
relationships between self-determination, past behaviour,
and habit strength. Journal of behavioral medicine, 36(5),
488-497. DOI: https://doi.org/10.1007/s10865-012-9442-0
Ghafoor, H., Ahmad, R. A., Nordbeck,
P., Ritter, O., Pauli, P., & Schulz, S. M. (2019). A cross‐cultural
comparison of the roles of emotional intelligence, metacognition, and negative
coping for health‐related quality of life in German versus Pakistani patients
with chronic heart failure. British journal of health psychology, 24(4),
828-846. DOI: https://doi.org/10.1111/bjhp.12381
George,
E., & Engel, L. (1980). The clinical application of the biopsychosocial
model. American journal of Psychiatry, 137(5), 535-544.
DOI: https://doi.org/10.1176/ajp.137.5.535
Goleman,
D. (2011). The brain and emotional intelligence: New insights. Regional Business, 94 – 95
González-Cutre,
D., Sierra, A. C., Beltrán-Carrillo, V. J., Peláez-Pérez, M., & Cervelló,
E. (2018). A school-based motivational intervention to promote
physical activity from a self-determination theory perspective. The
Journal of Educational Research, 111(3), 320-330. Disponible
en: https://www.nwmissouri.edu/academics/pdf/rbr/2014.pdf#page=99
Hair, J. F., Ringle, C. M.,
& Sarstedt, M. (2013). Partial least squares
structural equation modeling: Rigorous applications, better results and higher
acceptance. Long range planning, 46(1-2), 1-12. DOI: https://doi.org/10.1016/j.lrp.2013.01.001
Hair,
J., Hult, T., Ringle, C.,
& Sarstedt, M. (2017). A Primer on Partial Least
Square Structural Equation Modeling (PLS-SEM) (2da ed.). California, USA: Sage
Publications, Inc.
Hair
Jr, J. F., Hult, G. T. M., Ringle,
C. M., & Sarstedt, M. (2021). A primer on
partial least squares structural equation modeling (PLS-SEM). Sage
publications.
Hayaki, J., Anderson, B., & Stein, M. (2006). Sexual risk behaviors among
substance users: Relationship to impulsivity. Psychology of Addictive
Behaviors, 20(3), 328–332. DOI: https://psycnet.apa.org/doi/10.1037/0893-164X.20.3.328
Hejase, H. J., Skaff, Y. O. L. A. N. D. E., El Skaff, D. I. A. N. A., & Hejase,
A. J. (2018). Effect of education and emotional intelligence on consumers’
impulsive buying behavior. International Review of Management and
Business Research, 7(3), 732-757.
Henseler,
J., Hubona, G., & Ray, P. A. (2016). Using PLS path modeling in new technology research: updated
guidelines. Industrial management & data systems. 116(1) 2 – 20. DOI: https://doi.org/10.1108/IMDS-09-2015-0382
Henseler,
J., Ringle, C., & Sinkovics,
R. (2009). The use of partial least squares path modeling in international
marketing. En R. Sinkovics, & P. Ghauri, New Challenges to International Marketing (Advances
in International Marketing, Vol. 20) (p.gs. 277-319). Bingley,
Reino Unido: Emerald Group Publishing Limited.
Hernandez-Sampieri, R.,
& Mendoza, C. (2018). Metodología de la investigación. Las rutas cuantitativa,
cualitativa y mixta. Mexico: Mc Graw Hill.
Heydapour, H., & Zeinali, A. (2021). The Role of Positive Meta-Emotions and
Meta-Cognition in Predicting Subjective Well-Being of Psychiatric Wards Nurses. Iranian
Journal of Psychiatric Nursing, 9(2), 0-0.
Heydapour, H., Zeinali, A., & Hamednia, S.
(2021). The Role of Positive Meta-Emotions and Meta-Cognition in Predicting
Subjective Well-Being of Nurses of Psychiatric Wards Nurses. Iranian
Journal of Psychiatric Nursing (IJPN) Original Article, 9(1).
Hofmann,
W., Friese, M., & Roefs, A. (2009). Three ways to
resist temptation: The independent contributions of executive attention,
inhibitory control, and affect regulation to the impulse control of eating
behavior. Journal of Experimental Social Psychology, 45(2),
431-435. DOI: https://doi.org/10.1016/j.jesp.2008.09.013
Holland,
G., & Tiggemann, M. (2017). “Strong beats skinny every time”: Disordered
eating and compulsive exercise in women who post fitspiration on
Instagram. International Journal of Eating Disorders, 50(1),
76-79. DOI: https://doi.org/10.1002/eat.22559
Houben, K. (2011). Overcoming the urge
to splurge: Influencing eating behavior by manipulating inhibitory
control. Journal of behavior therapy and experimental psychiatry, 42(3),
384-388. DOI: https://doi.org/10.1016/j.jbtep.2011.02.008
Kadhim, N., Amiot,
C. E., & Louis, W. R. (2020). Applying the self‐determination theory
continuum to unhealthy eating: Consequences on well‐being and behavioral
frequency. Journal of Applied Social Psychology. DOI: https://doi.org/10.1111/jasp.12667
Keatley, D. (2013). The role of
impulsive processes in self-determination theory: investigating the effects of
implicit and explicit measures of motivation across a range of behaviours (Doctoral dissertation, University of
Nottingham).
Keatley, D., Clarke, D. D., &
Hagger, M. S. (2013). Investigating the predictive validity of implicit and
explicit measures of motivation in problem‐solving behavioural
tasks. British Journal of Social Psychology, 52(3),
510-524. DOI: https://doi.org/10.1080/08870446.2011.605451
Keatley, D. A., Clarke, D. D., Ferguson, E., & Hagger, M. S. (2014).
Effects of pretesting implicit self-determined motivation on behavioral
engagement: evidence for the mere measurement effect at the implicit
level. Frontiers in psychology, 5, 125. DOI: https://doi.org/10.3389/fpsyg.2014.00125
Keefer K.V., Parker J.D., Saklofske
D.H. (2009) Emotional Intelligence and Physical Health. In: Parker J., Saklofske D., Stough C. (eds)
Assessing Emotional Intelligence. The Springer Series on Human Exceptionality.
Springer, Boston, MA. DOI: https://doi.org/10.1007/978-0-387-88370-0_11
Kimiecik, J. (2011). Exploring the promise of eudaimonic well-being within the
practice of health promotion: The “how” is as important as the “what”. Journal
of Happiness Studies, 12(5), 769-792. DOI: https://doi.org/10.1007/s10902-010-9226-6
Kubzansky, L. D., Huffman, J. C., Boehm, J. K., Hernandez, R., Kim, E. S., Koga,
H. K., ... & Labarthe, D. R. (2018). Positive psychological well-being and
cardiovascular disease: JACC health promotion series. Journal of the
American College of Cardiology, 72(12), 1382-1396. Disponible
en: https://www.jacc.org/doi/full/10.1016/j.jacc.2018.07.042
Lana, A., Baizán, E. M., Faya-Ornia, G., & López,
M. L. (2015). Emotional intelligence and health risk behaviors in
nursing students. Journal of Nursing Education, 54(8),
464-467. DOI: https://doi.org/10.3928/01484834-20150717-08
Leyva, O., & Trinidad, J. (2014). Modelo de
ecuaciones estructurales por el método de mínimos cuadrados parciales (Partial Least Squares-PLS).
En K. S.enz, & G. Tamez, Métodos y técnicas
cualitativas y cuantitativas aplicables a la investigación en ciencias sociales
(págs. 480-497). México, D.F: Tirant
Humanidades
Lee, R. S., Hoppenbrouwers,
S., & Franken, I. (2019). A systematic meta-review of impulsivity and
compulsivity in addictive behaviors. Neuropsychology review, 29(1),
14-26. DOI: https://doi.org/10.1007/s11065-019-09402-x
Lumpkin, A., & Achen, R.
M. (2018). Explicating the synergies of self‐determination theory, ethical
leadership, servant leadership, and emotional intelligence. Journal of
Leadership Studies, 12(1), 6-20. DOI: https://doi.org/10.1002/jls.21554
Malinauskas, R., Dumciene, A., Sipaviciene,
S., & Malinauskiene, V. (2018). Relationship
between emotional intelligence and health behaviours
among university students: The predictive and moderating role of gender. BioMed research international.
2018 DOI: https://doi.org/10.1155/2018/7058105
Martínez Ávila, M., & Fierro Moreno, E. (2018).
Aplicación de la técnica PLS-SEM en la gestión del conocimiento: un enfoque
técnico práctico. RIDE. Revista Iberoamericana para la Investigación y
el Desarrollo Educativo, 8(16), 130-164. DOI: https://doi.org/10.23913/ride.v8i16.336
Matranga, D., Restivo, V., Maniscalco, L., Bono, F.,
Pizzo, G., Lanza, G., ... & Miceli, S.
(2020). Lifestyle Medicine and Psychological Well-Being Toward Health
Promotion: A Cross-Sectional Study on Palermo (Southern Italy)
Undergraduates. International Journal of Environmental Research and
Public Health, 17(15), 5444. DOI: https://doi.org/10.3390/ijerph17155444
Maxwell, A. L., Gardiner, E., & Loxton, N. J.
(2020). Investigating the relationship between reward sensitivity, impulsivity,
and food addiction: A systematic review. European Eating Disorders
Review, 28(4), 368-384. DOI: https://doi.org/10.1002/erv.2732
McHugh, C. M., Lee, R. S. C., Hermens,
D. F., Corderoy, A., Large, M., & Hickie, I. B. (2019). Impulsivity in the self-harm and
suicidal behavior of young people: A systematic review and meta-analysis. Journal
of psychiatric research, 116, 51-60. DOI: https://doi.org/10.1016/j.jpsychires.2019.05.012
Merchán-Clavellino, A., Salguero-Alcañiz, M. P., Guil,
R., & Alameda-Bailén, J. R. (2020). Impulsivity,
emotional intelligence, and alcohol consumption in young people: a mediation
analysis. Foods, 9(1), 71. DOI: https://doi.org/10.3390/foods9010071
Miksza, P. (2011). Relationships among achievement goal motivation,
impulsivity, and the music practice of collegiate brass and woodwind
players. Psychology of Music, 39(1), 50-67. DOI: https://doi.org/10.1177%2F0305735610361996
Mirón-Juárez, C. A., García-Hernández, C., Ochoa-Ávila, E., &
Díaz-Grijalva, G. R. (2020). Approaching to a structural model of impulsivity
and driving anger as predictors of risk behaviors in young drivers. Transportation
research part F: traffic psychology and behaviour, 72,
71-80. DOI: https://doi.org/10.1016/j.trf.2020.05.006
Mirzaee, S., Shahgholian, M., Abdollahi,
M. H., & Akhavan-Arjmand, S. (2021). Relationship
between Impulsivity and Meta-Cognition with Cognitive Failures. International
Journal of Behavioral Sciences, 15(1), 61-65. DOI: https://dx.doi.org/10.30491/ijbs.2021.231288.1276
Moeller, F. G., Barratt, E. S., Dougherty, D. M.,
Schmitz, J. M., & Swann, A. C. (2001). Psychiatric aspects of
impulsivity. American journal of psychiatry, 158(11),
1783-1793. DOI: https://doi.org/10.1176/appi.ajp.158.11.1783
Nielsen, G., Wikman, J. M.,
Jensen, C. J., Schmidt, J. F., Gliemann, L., &
Andersen, T. R. (2014). Health promotion: The impact of beliefs of health
benefits, social relations and enjoyment on exercise continuation. Scandinavian
journal of medicine & science in sports, 24, 66-75. DOI: https://doi.org/10.1111/sms.12275
Ntoumanis, N., Ng, J. Y., Prestwich, A., Quested, E., Hancox, J. E., Thøgersen-Ntoumani,
C., & Williams, G. C. (2021). A meta-analysis of self-determination
theory-informed intervention studies in the health domain: effects on
motivation, health behavior, physical, and psychological health. Health
Psychology Review, 15(2), 214-244. DOI: https://doi.org/10.1080/17437199.2020.1718529
Overmeyer, R., Fürtjes, S., Ersche,
K., Ehrlich, S., & Endrass, T. (2019). The Role
of Self-regulation in the Association between Habitual Tendencies with
Impulsivity and Compulsivity. PsyArXiv Preprint DOI: 10.31234/osf.io/nbwuj
Paat, Y. F., Torres, L. R., Morales, D. X., Srinivasan, S. M., &
Sanchez, S. (2020). Sensation seeking and impulsivity as predictors of
high-risk sexual behaviours among international travellers. Current Issues in Tourism, 23(21),
2716-2732. DOI: https://doi.org/10.1080/13683500.2019.1666808
Patton, J. H., Stanford, M. S., & Barratt, E. S.
(1995). Factor structure of the Barratt impulsiveness scale. Journal of
clinical psychology, 51(6), 768-774. DOI: https://doi.org/10.1002/1097-4679(199511)51:6%3C768::AID-JCLP2270510607%3E3.0.CO;2-1
Pender, N. J. (1996). Health promotion in nursing
practice (3rd ed.). Stanford, CT: Appleton and Lange.
Perreault, D., Mask, L., Morgan, M., & Blanchard,
C. M. (2014). Internalizing emotions: Self-determination as an antecedent of
emotional intelligence. Personality and Individual Differences, 64,
1-6. DOI: https://doi.org/10.1016/j.paid.2014.01.056
Pineda, C. A., Castro, J. A., & Chaparro, R. A.
(2018). Estudio psicométrico de las Escalas de Bienestar Psicológico de Ryff en
adultos jóvenes colombianos. Pensamiento psicológico, 16(1),
45-55. DOI: 10.11144/Javerianacali.PPSI16-1.epeb
Puigarnau, S., Camerino, O., Castañer, M., &
Hileno, R. (2017). Self-determination in a physical
exercise program to promote healthy habits in sedentary adults: a mixed methods
approach. Int. J. Psychol. Behav. Sci, 7(555714),
10-19080.
Ravert, R. D., & Donnellan, M. B. (2020).
Impulsivity and Sensation Seeking: Differing Associations with Psychological
Well-Being. Applied Research in Quality of Life, 1-13. DOI: https://doi.org/10.1007/s11482-020-09829-y
Reynolds, B. W., Basso, M. R., Miller, A. K.,
Whiteside, D. M., & Combs, D. (2019). Executive function, impulsivity, and
risky behaviors in young adults. Neuropsychology, 33(2), 212–221
DOI: https://psycnet.apa.org/doi/10.1037/neu0000510
Rogers, M. M., Kelley, K., & McKinney, C. (2020).
Trait impulsivity and health risk behaviors: A latent profile analysis. Personality
and Individual Differences, 110511. DOI: https://doi.org/10.1016/j.paid.2020.110511
Rømer Thomsen, K., Callesen, M. B., Hesse, M., Kvamme, T. L., Pedersen, M. M., Pedersen, M. U., & Voon, V. (2018). Impulsivity traits and addiction-related
behaviors in youth. Journal of behavioral addictions, 7(2),
317-330. DOI: https://doi.org/10.1556/2006.7.2018.22
Ryan, R. M., & Deci, E. L. (2000). Self-determination theory and the facilitation of intrinsic motivation,
social development, and well-being. American psychologist, 55(1),
68 – 78. DOI: 10.1037/0003-066X.55.1.68
Ryan, R. M., Patrick, H., Deci, E. L., & Williams,
G. C. (2008). Facilitating health behaviour change
and its maintenance: Interventions based on self-determination theory. The
European health psychologist, 10(1), 2-5.
Ryff, C. D. (1989). Happiness is everything, or is it?
Explorations on the meaning of psychological well-being. Journal of
personality and social psychology, 57(6), 1069 – 1081. DOI: https://psycnet.apa.org/doi/10.1037/0022-3514.57.6.1069
Ryff, C. D., & Keyes, C. L. M. (1995). The
structure of psychological well-being revisited. Journal of personality
and social psychology, 69(4), 719 – 727. DOI:
10.1037/0022-3514.69.4.719
Ryff, C. D., & Singer, B. H. (2008). Know thyself
and become what you are: A eudaimonic approach to psychological
well-being. Journal of happiness studies, 9(1), 13-39.
DOI: https://doi.org/10.1007/s10902-006-9019-0
Ryff, C. D. (2017). Eudaimonic well-being, inequality,
and health: Recent findings and future directions. International review
of economics, 64(2), 159-178. DOI: https://doi.org/10.1007/s12232-017-0277-4
Ryff, C. D. (2018). Eudaimonic well-being:
Highlights from 25 years of inquiry. In K. Shigemasu,
S. Kuwano, T. Sato, & T. Matsuzawa (Eds.), Diversity
in harmony - Insights from psychology: Proceedings of the 31st International
Congress of Psychology (p. 375–395). John Wiley & Sons Ltd. https://doi.org/10.1002/9781119362081.ch20
Ruiz-Palomino, E., Giménez-García, C.,
Ballester-Arnal, R., & Gil-Llario, M. D. (2020). Health promotion in young people: identifying the predisposing factors
of self-care health habits. Journal of health psychology, 25(10-11),
1410-1424. DOI: https://doi.org/10.1177%2F1359105318758858
Salavera, C., Usán, P., Teruel,
P., & Antoñanzas, J. L. (2020). Eudaimonic
Well-Being in Adolescents: The Role of Trait Emotional Intelligence and
Personality. Sustainability, 12(7), 2742. DOI: https://doi.org/10.3390/su12072742
Salvo, L., & Castro, A. (2013). Confiabilidad y
validez de la escala de impulsividad de Barratt (BIS-11) en adolescentes. Revista
chilena de neuro-psiquiatría, 51(4), 245-254. DOI: http://dx.doi.org/10.4067/S0717-92272013000400003
Salovey, P., Mayer, J. D.,
Goldman, S. L., Turvey, C. and Palfai, T. P. (1995). Emotional attention, clarity, and repair: exploring emotional
intelligence using the trait meta mood scale. In J. W. Pennebaker (ed.), Emotion,
Disclosure, & Health (pp. 125–154). Washington: American Psychological
Association. DOI: https://psycnet.apa.org/doi/10.1037/10182-006
Sarstedt, M., & Cheah, J. H. (2019). Partial least squares structural
equation modeling using SmartPLS: a software review.
Journal of Marketing Analytics, 7(3), 162-202. DOI: https://doi.org/10.1057/s41270-019-00058-3
Sarrionandia, A., & Mikolajczak, M. (2020). A
meta-analysis of the possible behavioural and
biological variables linking trait emotional intelligence to health. Health
Psychology Review, 14(2), 220-244. DOI: https://doi.org/10.1080/17437199.2019.1641423
Schroder, E., Dubuson, M., Dousset, C., Mortier, E., Kornreich,
C., & Campanella, S. (2020). Training inhibitory control induced robust
neural changes when behavior is affected: a follow-up study using cognitive
event-related potentials. Clinical EEG and neuroscience, 51(5),
303-316. DOI: https://doi.org/10.1177%2F1550059419895146
Semple, S. J., Zians, J.,
Grant, I., & Patterson, T. L. (2005). Impulsivity and methamphetamine
use. Journal of Substance Abuse Treatment, 29(2),
85-93. DOI: https://doi.org/10.1016/j.jsat.2005.05.001
Sheeran, P., Wright, C. E., Avishai,
A., Villegas, M. E., Lindemans, J. W., Klein, W. M.
P., Rothman, A. J., Miles, E., & Ntoumanis, N. (2020). Self-determination
theory interventions for health behavior change: Meta-analysis and
meta-analytic structural equation modeling of randomized controlled
trials. Journal of Consulting and Clinical Psychology, 88(8),
726–737. DOI: https://psycnet.apa.org/doi/10.1037/ccp0000501
Smart
GmbH (2014 – 2020) Smart PLS version 3.3.2. Descargado
de: https://www.smartpls.com
Suher, J., & Hoyer, W. D. (2020). The Moderating Effect of Buying
Impulsivity on the Dynamics of Unplanned Purchasing Motivations. Journal
of Marketing Research, 57(3), 548-564. DOI: https://doi.org/10.1177%2F0022243720912284
Taromi, F. K., & Parandin, S. (2017). The
relationship between mindfulness and metacognitive beliefs with emotional
intelligence. Social Determinants of Health, 3(4),
195-200. DOI: https://doi.org/10.22037/sdh.v3i4.20891
Tiego, J., Oostermeijer, S., Prochazkova,
L., Parkes, L., Dawson, A., Youssef, G. & Yücel,
M. (2019). Overlapping dimensional phenotypes of impulsivity and compulsivity
explain co-occurrence of addictive and related behaviors. CNS spectrums, 24(4),
426-440. DOI: 10.1017/S1092852918001244
Trigueros, R., Aguilar-Parra, J. M., Cangas, A. J.,
Bermejo, R., Ferrandiz, C., & López-Liria, R. (2019). Influence of emotional intelligence, motivation and resilience on
academic performance and the adoption of healthy lifestyle habits among
adolescents. International Journal of Environmental Research and Public
Health, 16(16), 2810. DOI: https://doi.org/10.3390/ijerph16162810
van den Berk Clark, C. (2021). The role
of impulsivity on health behavior related to cardiovascular disease among young
adults. Psychological Trauma: Theory, Research, Practice, and Policy,
13(3), 271–276. DOI: https://doi.org/10.1037/tra0000910
Verdugo,
M. A., Vicente, E. M., Gómez, M., Fernández, R., Wehmeyer, M. L., Badía, M.
& Calvo, M. I. (2014). Escala ARC-INICO de evaluación de la
autodeterminación: Manual de aplicación y corrección. Salamanca: INICO.
Wallace,
E. R. (1988). Mind-body: Monistic dual aspect interactionism. Journal
of Nervous and Mental Disease, 176(1), 4–21 DOI: https://psycnet.apa.org/doi/10.1097/00005053-198801000-00002
Wehmeyer, M.L. (1995). The
Arc's Self-Determination Scale. Procedural Guidelines. Arlington: The Arc of
the United States.