http://dx.doi.org/10.24016/2017.v3n2.65

ARTÍCULOS ORIGINALES

 

 

Análisis preliminar del cuestionario señales de alerta de recaída (AWARE) en drogodependientes peruanos

 

Preliminary analysis of the questionnaire signals warning of relapse (AWARE) on peruvian drug addicts

 

 

Cristian Solano 1 y Anthony Copez-Lonzoy 2 *

 

1 Comisión Nacional de Adicciones – Colegio de Psicólogos del Perú - CDN, Perú.

2 Universidad de San Martín de Porres, Perú.

* Correspondencia: anthonycopez@yahoo.es

 

Recibido: 01 de abril de 2017
Revisado:
14 de mayo de 2017
Aceptado:
20 de julio de 2017
Publicado Online: 31 de agosto de 2017

 

CITARLO COMO:

Solano, C. & Copez-Lonzoy, A. (2017). Análisis preliminar del cuestionario señales de recaída (AWARE) en drogodependientes peruanos. Interacciones, 3(2), 87-94. doi: 10.24016/2017.v3n2.65

 


RESUMEN

El objetivo del presente estudio fue analizar la estructura interna del cuestionario AWARE 3.0 en drogodependentientes. Fueron evaluados 240 sujetos en tratamiento residencial (hombres n=205 y mujeres n=35) entre 18 y 61 años con la escala de señales de alerta a recaída AWARE. Los análisis confirmaron la existencia de un solo factor, además se probaron cinco modelos confirmatorios incluyendo el factor de método que demostró influir en el modelo original. El análisis de confiabilidad obtuvo puntuaciones adecuadas tanto para variables observadas como variables latentes que representaron igualdad a nivel conceptual y de unidades (modelo congenérico y tau-equivalente). Los resultados indican un mejor ajuste solo con el modelo de ítems directos además de plantearse una versión breve. Estos hallazgos brindan una nueva perspectiva sobre la estructura del instrumento y una nueva versión que ayude a complementar la evaluación en el proceso de evaluación y detección de señales de alerta a recaídas.

PALABRAS CLAVE

Adicción; señales de recaída; AWARE 3.0; análisis factorial.

ABSTRACT

The objective of the present study was to analyze the internal structure of the AWARE 3.0 questionnaire in drug addicts. A total of 240 subjects undergoing residential treatment (males n = 205 and females n = 35) between 18 and 61 years with the AWARE relapse alert scale were evaluated. The analyzes confirmed the existence of a single factor, in addition five confirmatory models were tested including the factor of method that demonstrated to influence in the original model. The reliability analysis obtained adequate scores for both observed and latent variables that represented equality at the conceptual and unit level (congeneric and tau-equivalent models). The results indicate a better fit only with the direct item model in addition to a short version. These findings provide a new perspective on the structure of the instrument and a new version that helps complement the evaluation in the process of evaluation and detection of relapse alert signals

KEY WORDS

Addiction; relapse; AWARE 3.0; factor analysis.


 

El proceso de rehabilitación en consumidores de sustancias psicoactivas (SPA) resulta complejo conforme el paciente ha sido capaz de mantenerse en abstinencia, a fin de superar el proceso adictivo.

Por ello, durante el proceso de tratamiento residencial y/o ambulatorio, los consumidores de SPA enfrentan a una serie de dificultades como manejo de impulsos, estilo de vida y filosofía de vida. El riesgo a la recaída es uno de los obstáculos para una adecuada adaptación y mantenimiento de la abstinencia (Van Worner & Rae, 2008) y prevenir el reinicio del comportamiento adictivo y el consumo de la sustancia psicoactiva (Becoña y Cortés, 2011). Antes de que ocurra este proceso espiral en el ciclo de cambio en la conducta adictiva, se manifiestan diversas señales a nivel conductual antes de la reincidencia de consumo generando una serie de comportamientos desadaptativos que pueden sabotear el proceso de recuperación  como actitudes negativas, dudas en el proceso de tratamiento, insatisfacción, exceso de autoconfianza, mantenimiento de creencias rígidas, conductas impulsivas o intentar poner a prueba el control personal (Miller, 2009).

El estudio de las propiedades psicométricas de las señales de recaída  no es homogéneo debido a que no mantienen el modelo original de  Gorski y Miller (1982). Así mismo los análisis de la  escala de facetas en el riesgo de señales de recaídas realizado por Miller y Harris (2000)  verificaron  la estructura interna a través de un modelos PCA, con una muestra de 122 sujetos con la escala original de 37 ítems, y en contraste fue aplicado el cuestionario de depresión de Beck (BDI) para el seguimiento, este proceso se dividió en cinco facetas a partir de cuatro meses hasta el año (4meses, 6 meses, 8 meses y 12 meses). Donde la  solución factorial propuesta retuvo 28 ítems con cargas factoriales superiores a .30 y  la confiabilidad oscilo entre .91, para el  análisis de test-retest fue de .88.

Kelly, Hoeppner, Urbanoski y Slaymaker (2011) analizaron la validez de la escala AWARE complementado con el seguimiento pretratamiento y postratamiento en un muestra de 322 pacientes en tratamiento hospitalario (74% hombres), para la validez convergente  fueron aplicadas la escala BDI (ansiedad y depresión) y Relapse- 90, con correlaciones (r) que ocilaban de r=.31 a r=.61 finalizando el tratamiento y r=.32 a r=.51 después de 12 meses de seguimiento como factores de riesgo para reincidir en el consumo,  la solución factorial final fue de 25 ítems (manteniéndose 3 ítems inversos) y fue corroborada la unidimensionalidad de la escala y la efectividad del modelo dicotomizado para el seguimiento.

En el Perú, no hay evidencias verificables sobre las propiedades psicométricas de instrumentos de medida específicos para la evaluación de las conductas adictivas, además no existe un ente regulador sobre el uso y pertinencia de los test aplicados en el plano de las conductas adictivas que puedan ser de utilidad en la evaluación y diagnóstico.

Por lo antes mencionado, el objetivo de la presente investigación es analizar la estructura interna, identificar el mejor modelo de medida incluyendo el factor método, la viabilidad estructural de una versión breve y la confiabilidad de las puntuaciones de AWARE.

 

MÉTODO

Diseño

La presente investigación es de tipo instrumental, ya que está encaminada al desarrollo y evaluación de escalas, que pueden incluir diseño, adaptación y sus propiedades psicométricas (Ato, López y Benavente, 2013; Montero & León 2002). Este estudio busca verificar la unidimensionalidad de la escala de señales de recaídas y analizar su confiabilidad.

Participantes

La muestra inicial fue de 270 participantes de Lima, sin embargo solo se tomó en cuenta a aquellos pacientes que habían completado íntegramente los cuestionarios. Así la muestra final fue de n=240 consumidores de SPA en tratamiento residencial (hombres n=205 y mujeres n=35) cuyo rango de edad fue 18 a 61 años. Predominantemente fueron paciente varones (84.5%), que han tenido tratamientos previos (62.1%), con un tiempo de consumo entre dos a cinco años (28.8%) y con intentos de dejar la droga (39.2%).

Instrumento

Escala AWARE 3.0

La Escala de señales de recaída AWARE 3.0 fue construida originalmente por Gorski y Miller (1986), inicialmente con 37 ítems (26 directos y 10 inversos) donde los ítems son presentados de acuerdo a las señales de recaída que presentarse en cada faceta previa. La versión  adaptada por Miller y Harris (2000),  consiste en una medida unidimensional conformada por 28 ítems (23 ítems directos y 5 inversos) bajo un enfoque PCA, con un escalamiento de siete opciones de respuesta que van desde 1 (nunca) hasta 7 (siempre). La confiabilidad original de la escala fue de .913. Kelly et al. (2011) analizaron la versión de 28 ítems, que parte desde un enfoque exploratorio inicial con dos factores y una solución factorial confirmatoria de 25 ítems (22 directos y 3 inversos).

Procedimiento

Se coordinó los permisos para la aplicación de los cuestionarios con los directores de cada unidad residencial. Después de la aprobación, se explicó el propósito del estudio a los pacientes consumidores de SPA y se inició la administración voluntaria de los instrumentos de evaluación acompañado de un consentimiento informado. Fueron evaluados los participantes que voluntariamente firmaron el consentimiento informado. Ninguna de las personas evaluadas recibió algún tipo de incentivo económico.
La estructura interna del AWARE fue analizada mediante un modelo confirmatorio (CFA) con el programa EQS 6.2 con método de máxima verosimilitud mediante matrices policóricas (Lee, Poon, & Bentler, 1995) debido al escalamiento ordinal de los ítems, (Dominguez 2014b; Holgado–Tello, Chacón–Moscoso, Barbero–García, & Vila–Abad).
Se tomó en cuenta puntos de corte para los índices de bondad ajuste (Hu & Bentler, 1999) global x2 corregido de Satorra Bentler (SB-x2) adicionalmente la Raíz Promedio de los Residuos Estandarizados <.08 (SRMR), el Índice de Ajuste Comparativo >.95 (CFI) como medida incremental del modelo; la Raíz del Error Medio Cuadrático de Aproximación ≤.07 (RMSEA) como una medida de parsimonia.

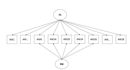
Para analizar la unidimensionaldad de la escala, se aplicó diversos modelos de Análisis Factorial Confirmatorio (CFA): el primer modelo (M1) basado en la escala original, el segundo modelo (M2) fue con el factor de método, el tercer modelo (M3) se eliminó el FM (Figura 1) y cargas irrelevantes, el cuarto modelo (M4) se planteó una versión breve basado (λ>.50) y el quinto modelo (M5) se implementaron errores correlacionados para la versión breve. Para la estimación de la evidencias de validez convergente de los ítems se utilizó la varianza promedio extraída (AVE) usando el punto de corte >.50 (Fornell y Larker, 1981).

 


Figura 1. Factor de método para la escala AWARE

 

RESULTADOS

Análisis de los ítems

La mayoría de los ítems evidencio efecto piso, donde todas las opciones de respuesta fueron utilizadas, el coeficiente estandarizado de asimetría SSI (índice estandarizado de asimería) osciló entre 1.88 a .01, su interpretación va desde 0 (simetría) a 1 (fuerte asimetría) donde la mayoría de ítems presentan una magnitud del efecto >.50 (Malgady, 2007). Además la curtosis mostró ser regularmente variable entre los ítems. (Tabla 1).

 

Tabla 1

Estadísticos descriptivos de la escala AWARE


Nota: M=media; DE= Desviación Estándar; g1=Asimetría; g2= Curtosis; SSI Índice estandarizado de Asimetría; %Min = efecto piso; %Max = efecto techo

 

Dimensionalidad

Para confirmar la unidimensionalidad reportada en estudios previos (Kelly et al.,2011; Miller y Harris, 2000), se analizó el modelo M1 que obtuvo un ajuste aceptable SB-x2 (350)=829.1092; CFI=.951; TLI= .947; SRMR=.078; RMSEA= .076 [.069; .082], sin embargo los ítems inversos  (8, 14, 20, 24, 26) presentaron λ <.50, que implicarían que la presencia del FM podría influir en el modelo, las evidencias fueron desfavorables a nivel de validez convergente AVE=.34. Para M2 se especificó el FM, este estimo un deterioro significativo del modelo SB-x2 (345)=709.6058; CFI=.839; TLI= .824; SRMR=.066; RMSEA= .066 [.059; .073], con este nueva evidencia fue planteado el modelo M3 donde se eliminaron los ítems del FM y λ irrelevantes (ítem 5), el ajuste del modelo mejoro significativamente en comparación con el modelo previo SB-x2 (209)= 502.5944; CFI=.968; TLI= .965; SRMR=.068; RMSEA= .068 [.068; .085],  con ello se  verifico el límite inferior de las λ, para la identificación de un modelo basado λ moderadamente altas. Bajo este criterio, fue estimado el M4 con una solución de 12 ítems, SB-x2 (54)= 143.383; CFI=.982; TLI= .978; SRMR=.054; RMSEA= .083 [.067; .100], este modelo fue el único que presento evidencias favorables a nivel de convergencia de los ítems AVE=.51 (Tabla2). Además el M5 fue realizado a partir del M4 donde se implementaron índices de modificación y fueron impuestos errores correlacionados (EC) para los ítems 15 (me siento atrapado y estancado sin salida) y el ítem 17 (tengo largos periodos de tristeza intensa), donde hubo un incremente no significativo del modelo SB-x2 (53)= 113.7373; CFI=.988; TLI= .988; SRMR=.051; RMSEA= .069 [.051; .086], Φ 4.37=2.13; p<.05.

 

Tabla 2

Estructura interna undimensional del AWARE

Nota: F1= factor unidimensional original; F* y Fm= Factor de método; F22= Factor con 22 ítems; λ IC= Intervalo de confianza para λ; F12= Factor con 12 ítems h2= comunalidad.

 

Equivalencia de AWARE 22 y AWARE 12

Se examinó la equivalencia entre AWARE 22 y la versión abreviada AWARE12, la correlación bivariada de las medidas fue de r=.963 (IC 95% .950; 973; p<.001) debido a la que ambas versiones comparten ítems en común, esta correlación puede estar incrementada por espuriedad (Dominguez-Lara, Merino-Soto y Navarro-Loli, 2016, Levy, 1967), la correlación corregida fue r=.91, la cual puede considerarse adecuada (>.80) una vez atenuado el sesgo por la sobreestimación de estos valores (Petrides, Jackson, Furnham & Levine, 2003).

Confiabilidad

Se tomó en cuenta como base los modelos congenéricos M3 y M4 donde se aplicó la restricción de cargas factoriales para compararlo con el modelo tau-equivalente (Dunn, Baguley, & Brunsden, 2014), el modelo tau-equivalente para la versión corta fue de  SB-x2 (65)= 179.8113; CFI=.977; TLI= .976; RMSEA= .086 [.071; .100], para verificar la diferencia en los índices de bondad  fue tomado el criterio de .01  (Cheung, y Rensvold, 2002) la diferencia fue de ΔCFI=.002; ΔTLI=.002; ΔRMSEA=.003, de igual manera se probaron ambos modelos para la versión de larga SB-x<sup>2</sup> (65)= 635.2324; CFI=.956; TLI= .956; RMSEA= .086 [.078; .094], la diferencias de ambos modelos fue Δ=.01;TLI=Δ.01; ΔRMSEA=.01, esto indica que tanto conceptos (modelo congénerico)  como medias y covarianzas (modelo tau-equivalente) son iguales. Por lo tanto fueron calculados los intervalos de confianza 95 % para el coeficiente con el alfa de Cronbach (Cronbach, 1951; Domínguez y Merino, 2015) y para las variables latentes fue empleado el coeficiente omega de las versiones AWARE 22 ω=.934 y AWARE 12 ω=.924 (McDonald, 1999). Adicionalmente fueron comparados los coeficientes α utilizando el método de Feldt (Feldt y Brennan, 1989, Merino-Soto y Salas-Blas, 2017, Romano, Kromrey, Owens y Scott, 2011), con el programa ALPHATEST (Lautenschlanger & Meade, 2008), para el M2  α =.934 (IC 95% .88; .96) y el M4 α =.923 (IC 95% .84; .97), no se presentaron diferencias estadísticamente significativas (c2 [1]= 1.0448; p>.05) esto implicaría que ambas versiones comparten además una similitud en las magnitudes de sus errores de medición.

 

DISCUSIÓN

El presente trabajado tuvo como propósito evaluar de manera preliminar la estructura interna de la escala AWARE desarrollada en sus inicios con población consumidora de alcohol.

El análisis preliminar estructural de la escala AWARE (28 ítems) en consumidores de SPA en tratamiento residencial evidencio un solo factor, manteniéndose la unidimensionalidad de la escala, sin embargo se encontraron seis ítems que no representan adecuadamente el constructo sugiriendo una solución de 22 ítems, (Kelly et al., 2011). Esta interpretación es importante por dos motivos: el primero es la replicabilidad de la unidimensionalidad y la influencia del factor de método, además se planteó la posibilidad de una versión corta basada en λ,  tanto la versión propuesta AWARE22 y su versión más corta AWARE12 obtuvieron valores adecuados basados en los índices de ajuste y   marginalmente adecuados en el RMSEA >.050 (Hu y Bentler, 1999) , no obstante debe tomarse en cuenta tanto este índice de ajuste como sus IC 90% están influenciados por el tamaño muestral, grados de libertad y número de parámetros estimados (Brown, 2015; MacCallum, Widaman, Zhang, & Hong,1999), pese a ello, fue el único modelo (M4) que capturo mayor cantidad de varianza para el constructo que el error de medida de los ítems, por lo que se sugiere en próximos estudios  contar con muestras aleatorias y equivalentes, para un análisis a mayor profundidad de los modelos propuestos M3 y M4. Así también,  la escala obtuvo una considerable puntuación en la confiabilidad para ambas versiones (AWARE 22 y AWARE12), donde no hubo pérdida sustancial por la varianza irrelevante que pueda estar influida la versión larga, coincidiendocon otros estudios que han utilizado la escala en muestras similares (Kelly et. al; 2011; Miller & Harris, 2000), donde las puntuaciones podrían considerarse óptimas tanto en área de investigación como en contextos clínicos α ≥.90 (Blant y Altman, 1997; Mayo, 2015), sin embargo nuestros resultados están encaminados en un marco preliminar, por ello se requiere verificar su replicabilidad  en una muestra de mayor tamaño además de contrastar medidas de riesgo para el seguimiento.

Las limitaciones encontradas en nuestro estudio fueron no contar con medidas riesgo para el seguimiento fuera del tratamiento, lo cual dificulta por el momento la generalización de los resultados. Además  no se tomó en cuenta la variante policonsumo en el plano de la evaluación de las recaídas (Gorski & Miller, 1982) debido a la heterogeneidad en la conducta de consumo que podría influir en los resultados en la muestra.

Así también, la heterogeneidad de los grupos basados en el género no permitió realizar análisis para la equivalencia de las medidas, siendo este un punto importante para la normatividad en la toma de decisiones.

Dentro de la agenda de investigación de los autores , están planificados estudios con diferentes muestras que tomen en cuenta el tipo de consumo (específico), para una mejor precisión en las medidas normativas, donde la escala pueda tener una mayor utilidad dentro de los programas de prevención de recaías en tratamiento residencial y ambulatorio.

En conclusión los resultados preliminares del AWARE22 y AWARE12 en consumidores de SPA son favorables en relación a su confiabilidad alentando así a futuros investigadores para que en próximos estudios puedan complementar nuestros hallazgos con nuevas evidencias de validez.

 

CONFLICTO DE INTERESES

Los autores expresan que no hay conflictos de interés al redactar el manuscrito.

 

REFERENCIAS

Ato, M., López, J. & Benavente, A. (2013). Un sistema de clasificación de los diseños de investigación en psicología. Anales en psicología, 29(3), 1038-1059. doi:10.6018/analesps.29.3.178511

Bland, J. M., & Altman, D. G. (1997). Cronbach's alpha. BMJ: British Medical Journal, 314(7080), 572. doi: 10.1136/bmj.314.7080.572

Brown, T. A. (2015). Confirmatory factor analysis for applied research. Guilford Publications: USA.

Cheung, G. W., & Rensvold, R. B. (2002). Evaluating Goodness-of-fit indexes for testing measurement invariance. Structural Equation Modeling: A Multidisciplinary Journal, 9(2), 233–255. doi: 10.1207/s15328007sem0902_5

Cronbach, L. (1951). Coefficient alpha and the internal structure of tests. Psychometrika, 16(3), 297-334. doi: 10.1007/bf02310555

Dominguez, S. (2014b). ¿Matrices Policóricas/Tetracóricas o Matrices Pearson? Un estudio metodológico. Revista Argentina de Ciencias del Comportamiento, 6(1), 39-48

Dominguez, S. & Merino, C. (2015). ¿Por qué es importante reportar los intervalos de confianza del coeficiente alfa de Cronbach? Revista Latinoamericana de Ciencias Sociales, niñez y Juventud, 13(2), 1326-1328. doi: 10.11600/1692715x.2.2013

Dominguez-Lara, S. A., Merino-Soto, C., & Navarro-Loli, J. S. (2016). Re-análisis de la validez de constructo de la escala breve para la evaluación de la capacidad funcional (Sp-UPSA-Brief) de García-Portilla et al. Revista de Psiquiatría y Salud Mental, 9(2), 127-128. doi: 10.1016/j.rpsm.2015.11.001

Dunn, T. J., Baguley, T., & Brunsden, V. (2014). From alpha to omega: A practical solution to the pervasive problem of internal consistency estimation. British Journal of Psychology, 105(3), 399-412. doi: 10.1111/bjop.12046

Feldt, L. S. Brennan (1989). Reliability. Educational measurement (3rd ed., pp. 105–146). New York, NY: Macmillan.

Fornell, C., & Larcker, D. F. (1981). Evaluating structural equation models with unobservable variables and measurement error. Journal of Marketing Research, 18, 39- 50. doi: 10.2307/3151312

Holgado–Tello, F. P., Chacón–Moscoso, S., Barbero–García, I., & Vila–Abad, E. (2010). Polychoric versus Pearson correlations in exploratory and confirmatory factor analysis of ordinal variables. Quality & Quantity, 44(1), 153-166. doi: 10.1007/s11135-008-9190-y

Hu, L. T., & Bentler, P. M. (1999). Cutoff criteria for fit indexes in covariance structure analysis: Conventional criteria versus new alternatives. Structural equation modeling: a multidisciplinary journal, 6(1), 1-55. doi: 10.1080/10705519909540118

Kelly, J. F., Hoeppner, B. B., Urbanoski, K. A., & Slaymaker, V. (2011). Predicting relapse among young adults: Psychometric validation of the advanced warning of relapse (AWARE) scale. Addictive behaviors, 36(10), 987-993. doi: 10.1016/j.addbeh.2011.05.013

Lautenschlager, G. J., & Meade, A. W. (2008). AlphaTest a Windows program for tests of hypotheses about coefficient alpha. Applied Psychological Measurement, 32(6), 502-503. doi: 10.1177/0146621607312307

Lee, S.-Y., Poon, W.-Y., & Bentler, P. M. (1995). A two-stage estimation of structural equation models with continuous and polytomous variables. British Journal of Mathematical and Statistical Psychology, 48(2), 339–358. doi: 10.1007/BF02294660

Levy, P. (1967). The correction for spurious correlation in the evaluation of short‐form tests. Journal of clinical psychology, 23(1), 84-86. doi: 10.1002/1097-4679(196701)23:1<84::aid-jclp2270230123>3.0.co;2-2

MacCallum, R. C., Widaman, K. F., Zhang, S., & Hong, S. (1999). Sample size in factor analysis. Psychological methods, 4(1), 84. doi: 10.1037//1082-989x.4.1.84

Mayo, A. M. (2015). Psychometric instrumentation: reliability and validity of instruments used for clinical practice, evidence-based practice projects and research studies. Clinical nurse specialist, 29(3), 134-138. doi: 10.1097/NUR.0000000000000131

Merino-Soto, C., & Blas, E. S. (en presan, 2017). Escala breve de búsqueda de sensaciones (BSSS): estructura latente de las versiones de 8 y 4 ítems en adolescentes peruanos. Adicciones, 842. doi: 10.20882/adicciones.842

Miller, P. (2009). Evidence-Based Addiction Treatment. New York: Elsevier

Miller, W. R., & Harris, R. J. (2000). A simple scale of Gorski's warning signs for relapse. Journal of Studies on Alcohol, 61(5), 759-765. doi: 10.15288/jsa.2000.61.759

Miller, W. R., Westerberg, V. S., Harris, R. J., & Tonigan, J. S. (1996). What predicts relapse? Prospective testing of antecedent models. Addiction, 91(12s1), 155-172. doi: 10.1046/j.1360-0443.91.12s1.7.x

Montero, I. & León, O. (2002). Clasificación y descripción de las metodologías de investigación en Psicología. International Journal of Clinical and Health Psychology, 2(3), 503-508.

McDonald, R. (1999). Test theory: A unified treatment. Psychology Press: USA.

Petrides, K. V., Jackson, C. J., Furnham, A., & Levine, S. Z. (2003). Exploring issues of personality measurement and structure through the development of a short form of the Eysenck personality profiler. Journal of Personality Assessment, 81(3), 271-280. doi: 10.1207/s15327752jpa8103_10

Romano, J. L., Kromrey, J. D., Owens, C. M., & Scott, H. M. (2011). Confidence interval methods for coefficient alpha on the basis of discrete, ordinal response items: Which one, if any, is the best?. The Journal of Experimental Education, 79(4), 382-403. doi: 10.1080/00220973.2010.510859

Van Worner, K., & Rae, D. (2008). Addiction Treatment. Thompson: USA.