http://dx.doi.org/10.24016/2024.v10.383
ORIGINAL ARTICLE
Presentation of the Multidimensional Couple: Socioemotional Impact Scale
Presentación de la Pareja
Multidimensional: Escala de Impacto Socioemocional
Raúl Medina Centeno1*,
Sara Menéndez-Espina2,3, José Antonio Llosa3, Esteban
Agulló-Tomás3
1 University
of Guadalajara, Jalisco, Mexico.
2 University
Isabel I, Burgos,
Spain.
3 University
of Oviedo, Oviedo, Spain.
* Correspondence: anaram81@gmail.com
Received: December 11, 2023 | Revised: February 29, 2024 |
Accepted: March 18, 2024 | Published Online: March 25, 2024.
CITE IT AS:
Medina, R., Menéndez-Espina, S., Llosa,
J., & Agulló-Tomás, E. (2024). Presentation of the Multidimensional Couple: Socioemotional
Impact Scale. Interacciones, 10, e383. http://dx.doi.org/10.24016/2024.v10.383
ABSTRACT
Introduction: A systemic instrument is presented to measure
the socioemotional network in relation to the partner and the person's
perception of the impact of this intimate network on his or her partner for his
or her classification. It is based on the idea that a nurtured social network
brings positive benefits to one's nuclear partner. In order to verify this
assumption both in research and in clinical practice, it is necessary to
construct a complex instrument that allows reaching different dimensions within
and outside the couple. Objective: The study seeks the construction and
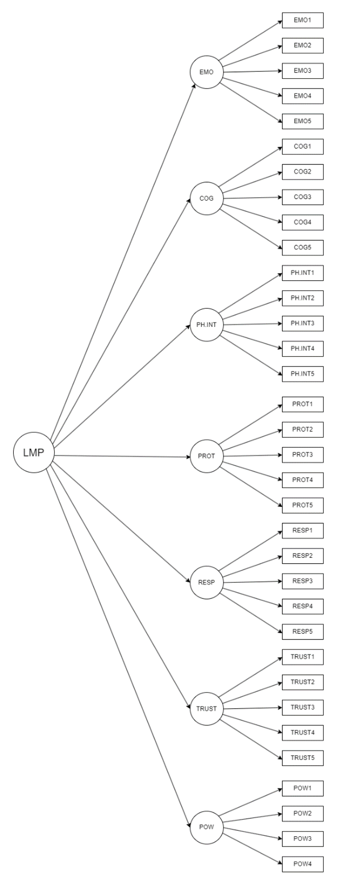
validation of the Multidimensional Couple scale to measure seven dimensions in
the couple: emotional, cognitive, physical interest, protection, trust, respect
and power, as well as an additional dimension to classify the type of couple. Method:
An Exploratory Factor Analysis (EFA) and Exploratory Factor Analysis (CFA) were
carried out to test the psychometric properties and the adequacy to the
theoretical model. A total of 1149 people (71.5% women and 28% men) living in
Mexico participated. Result: The presence of a scale formed by 7
dimensions in the couple and a second order factor is confirmed, which can be
applied both by adjusting the answers to the couple itself and to other people
different from the couple. The goodness-of-fit and reliability indices are
satisfactory. Conclusion: This scale provides a psychometric instrument
that allows the study of the relationship between the couple.
Keywords: One-dimensional couple, Multidimensional couple, Relationship nutrition,
Validation, Couple relationship.
RESUMEN
Introducción: Se presenta un instrumento de origen sistémico para medir la red
socioemocional en relación con la pareja y la percepción de la persona sobre el
impacto de esta red íntima en su pareja para su clasificación. Se parte de la
idea de que una red social nutrida aporta beneficios positivos en la propia
pareja nuclear. Para la comprobación de este supuesto tanto investigación como
en la práctica clínica, se hace necesaria la construcción de un instrumento
complejo que permita alcanzar diferentes dimensiones dentro y fuera de la
pareja. Objetivo: El estudio
busca la construcción y validación de la escala La Pareja Multidimensional para
medir siete dimensiones en la pareja: emocional, cognitiva, interés físico,
protección confianza, respeto y poder, así como una dimensión adicional que
permita clasificar el tipo de pareja. Método: Se ha llevado a cabo un Análisis Factorial Exploratorio (EFA) y Análisis
Factorial Exploratorio (CFA) para comprobar las propiedades psicométricas y la
adecuación al modelo teórico. Participó un total de 1149 personas (71.5%
mujeres y 28% hombres) residentes en México. Resultados: Se confirma la
presencia de una escala formada por 7 dimensiones en la pareja y un factor de
segundo orden, que se puede aplicar tanto adecuando las respuestas a la propia
pareja como a otras personas diferentes a esta. Los índices de bondad de ajuste
y de fiabilidad son satisfactorios. Conclusión:
Con esta escala se aporta un instrumento psicométrico que permite
estudiar las diferentes dimensiones de la pareja y cómo estas se alimentan en
base al establecimiento de relaciones con personas ajenas a la misma.
Palabras claves: Pareja unidimensional, Pareja multidimensional, Nutrición relacional, Validación,
Relación de pareja.
INTRODUCTION
The couple entails a semantic and meaning complexity that makes it
impossible to define it with syntactic brevity. However, the couple is
multi-determined by psychological, interactional, social, political, historical,
religious, cultural, material and emotional factors (Mora et. al, 2017; Stange
et. al, 2017).
The concept of couple has been the subject of study and interest by
social and human disciplines (Benavides, et al. 2021), it can be said to be a
complex system in constant change (Stange et al., 2017). They all agree that,
in each culture and historical period, there are different ways and forms of
being and establishing relationships as a couple (Castañeda, 2016; Mora et. al,
2017; Stange et. al, 2017, Rodríguez, 2019).
Despite the fact that the couple is recognised
as a complex and multi-determined system, it is notable that it is not
approached, understood and measured, considering the different actors, systems
and cultural elements that impact, determine and configure it. In short, it
seems that at a theoretical level the couple o marriage is thought of as a
system produced in relation to the context, but methodologically and
operationally, it continues to be measured and approached as a closed and isolated
system. In this sense, it is relevant, as Jondec
(2020) points out, that experts on the subject conceive, measure and approach
the couple considering the changing and uncertain context in which it exists.
Also, their network of links, since the couple's surrounding world has a
bearing on their values scales, levels of satisfaction, desires and
expectations, even frustrations and conflicts.
The title of this instrument is inspired by Marcuse's (1964) concept of
the one-dimensional man is taken here as a conceptual metaphor to refer to the
couple, in particular the traditional heterosexual couple as the only one that
provides well-being and security to its members.
With the above, the need arises to create an instrument to measure
relational complexity, from an ecological approach (Bateson, 1973). This
instrument is not aimed at a particular type of couple or gender. as the
analysis focuses on the socio-emotional relationship however, the way of being
or existing in a couple.
This instrument makes visible and shows that today, even in traditional
societies, the one-dimensional couple is a myth. Contemporary couples are
multidimensional. The general thesis that is defended is that this
multidimensional-emotional universe of the person - beyond the couple and
family - contributes qualitatively to personal well-being and in a triangular
way to the couple’s relationship (Scheinkman, 2019).
Thus, building what is here called the multidimensional couple: those
non-family members who make up a significant and intimate relational system
that influences the couple's relationship.
Measuring the multidimensional couple
Among all the instruments, multidimensional or not, few make reference
to the non-familial relational context of the partners as part of couple
satisfaction and adjustment (Arias-Galicia, 2003; Barón,
2002; Díaz-Loving & Armenta, 2008; Flores, 2011; González et al, 2004;
Hendrick, 1988; Ibáñez et al., 2012; Iraurgi et al.,
2009; Larson & Bahr, 1980; Lauer et al., 1999; Locke & Wallace, 1959;
Olson & Wilson, 1982; Pick and Andrade, 1988; Pozos et al., 2013; Roach, et
al., 1981). None of them consider it a fundamental factor for the
transformation and recognition of their satisfaction. In this breadth of
instruments, the lack of approaches that consider the social environment of the
couple stands out. Of the few that exist, Graham (2000) stands out as a reference
by including the social support variable in the conception of couple
satisfaction. Also, Kaufman and Taniguchi (2006), who showed a positive
relationship between the network of friends and partners and marital
satisfaction. On the other hand, in a research study, Antonucci, et al. (2001)
describe the positive and negative impacts of the friendship network on the
couple's relationship, without explaining what these impacts are due to.
The multidimensional couple focuses on measuring the non-familial personal
socio-emotional network of people who live as a couple, especially those with
whom a certain intimacy has been generated, understood as: “any form of close
association in which the person […] acquires a shared detailed knowledge… a
privileged knowledge of one that no one else has […] a degree [of] emotional
understanding that implies a deep look inside the self” (Tenorio, 2010. p.65).
In other words, intimate relationships have to do with affective support,
supportive dialogue, the ability to talk about personal and profound things,
trust and security felt with the other (Maureira,
2011). The Multidimensional Couple bases its logic on the belief that one plus
one equals three (Caillé, 1992). In other words,
triangular, non-familial relationships are a significant socio-emotional
referent that directly influences the couple’s relationship and allows us to recognise the specific relational patterns that are
classified.
The couple as a triangular relational system: the socio-emotional
dimensions of measurement
This instrument is based on the systemic-ecological model, especially
the perspective proposed by Bateson (1973), that incorporates culture and
nature from an ecological dimension. Thought, feelings, and rationality are
rooted in the ecosystem, so the couple; it is seen as a recurrent system that
is constructed in their circular relationship with each other and other systems
where they coexist.
This instrument focuses on positive relational triangulation, the couple
seen as a triangle as an alliance are a path of growth to become emotionally or
cognitively closer to a third person, establish bonds, redefine or re-signify
relationships, influencing the identity and well-being of the person (Haley,
1980). In this respect, Caillé mentions that "from
a systemic perspective, every human system [in our case the couple] appears as
a set of individuals plus a symbolic «third party», which represents the organisational model of the system more or less consciously
shared by these individuals" (1992, p.88).
Linares, following the systemic tradition who focused on the family as a
primarily emotional system, proposes the concept of relational nourishment. He
speaks of socio-emotional nourishment as the subjective experience of being
loved and supported, that is, of being the object of loving thoughts, feelings
and actions (Linares, 1996; Linares, 2012).
Linares' model breaks down seven conceptual dimensions that we consider
basic to recognise the triangular socio-emotional
relationships of the couple. Each of them takes up a dimension of the
relationship that will be studied in detail, by means of specific questions
that qualify the relational pragmatics of everyday life:
·
Emotional dimension: This is divided into two concepts: Feeling
accepted: Admitting the other person's individuality, their being, and
validating it in a genuine way. This full acceptance implies living with it
without wanting to change it, without doing anything to modify it (Higuera,
2006). In Maturana's terms (1997), making the other feel legitimate, just like
oneself. And, on the other hand, feeling loved is the subjective experience of
feeling loved, that we have affection, will or inclination (Quees.la, 2013,
Linares, 2012).
·
Cognitive dimension. This block is divided into feeling recognised, which is the confirmation of the existence of
the other at a relational level. In other words, the existence of the other
entails full autonomy, with his/her own needs that are different from my own
(Linares, 2010; Linares, 2012). And feeling valued, which means appreciating
the qualities of the other, even if (or precisely because) they are different
from one's own (Linares, 2010; Linares, 2012).
·
Physical attraction dimension. On the physical dimension, it refers to
feeling attractive in the eyes of the other person and, on the other hand,
feeling seduced and attracted by the one who provokes desire.
·
Support dimension. Support and protection are the experience where the
other person participates closely in our life. It is to be under their care and
interest. The counterpart is attentive to our needs and provides us with what
is necessary for us to be well (Oxford Dictionaries, 2016; Real Academia
Española, n.d.).
·
Respect dimension. This dimension identifies whether the person feels
that he/she is treated with consideration, taking care at all times of the
limits that lead him/her to feel safe (Real Academia Española, n.d.).
·
Power dimension. The power dimension, which we translate into feeling
admired, means appreciating that the other values us in a very positive way for
our qualities (Oxford Dictionaries, 2016; Real Academia Española, n.d.). This
is an everyday act where the gaze and recognition of the other for my qualities
annihilates any power play that destroys love.
·
Trust dimension. This is considered to be the foundation of the
relationship, the cement that holds the couple together and allows differences
and discrepancies to be tolerated (Núñez, et al., 2015). It is defined in
general terms as the firm certainty or absolute belief that I or my partner act
and will act appropriately, in accordance with the implicit or explicit
commitments that define the relationship. Acting contrary to this is considered
betrayal.
In summary, each of these dimensions is analysed
from the perception and feelings of the person who applies the questionnaire in
relation to their own partner and their intimate (non-family) network, with the
aim of making visible the significant socio-emotional network by dimension and
in its totality; which forms part of their own and their partner's well-being.
At the end, another ten questions are organised
transversally to the seven dimensions, from a triangular logic that will allow
us to measure the impact of this significant socio-emotional network that the
person believes has on his/her partner. With this, the type of partner they
currently have is categorised.
Classification and contemporary studies of the couple
·
The flexible complementary traditional couple: Its distinction lies in
the fact that the traditional distribution of roles takes place within a
framework of mutual respect and recognition, but can alternate with symmetrical
patterns in the distribution of roles (Watzlawick et al. 1976).
·
The rigid traditional couple: In this couple, the roles are traditional,
but there is an explicit dominance over the spouse assumed as weak (Watzlawick,
et al., 1985). Linked to the imaginary of the patriarchal family (Benavides, et
al. 2021; Mora et. al, 2017, Medina, 2013, Medina, 2018, Medina, 2022a), in
this couple the psychological or physical abuse by the man towards the woman
stays within the home. These couples have become more complex due to the
incorporation of women into the labour market. This
led to an increase in working hours for these women, working inside and outside
the home. Generating what is now known as "double shift " (Hochschild
and Machung, 1989; Menéndez-Espina, et al., 2020) or
double presence (Balbo, 1994), carrying an excessive burden. It is noticeable
that women have a reduced social support network.
·
The couple in symmetric transition: the traditional couple began to
falter in the mid-20th century due to the crisis of positivism (Kuhn, 1962),
along with the advances of feminism and the recognition of gender diversity
(Bernard, 1972; Marshall, 2018; Rodríguez-Pizarro and Rivera-Crespo, 2020). In
some communities they fail to adapt to the changes (Medina, et al. 2013), men
remain peripheral to parenting and household responsibilities while maintaining
their traditional role. On the other hand, women gain empowerment by having
university studies, a well-paid job and a considerable external support network
beyond the family, although they continue to perform the role of carers within the household. They discredit each other in
the presence of third parties, and include them in fights. These couples
continue to be governed by the patriarchal cultural imaginary (Medina, 2022a).
·
The symmetric supportive post-traditional couple: This one recognises gender equality and the diversity of types of
couples (Ariza, et al., 2021; Arreola, 2021; Bravo and Sanchez 2022; Sabbagh
and Golden, 2021; García, 2020; Qian, and Hu, 2021; Scheinkman,
2019),). Research reports a different narrative of what a woman and a man
should be (Butler, 2020), as well as new masculinities (Endara, 2018). They are
post-romantic couples; the relationship is constituted from confluent love;
they do not see themselves together for life nor do they refer to the other as
the only one, but rather love is expanded in relational co-responsibility
(Giddens, 2008). Beck-Gernsheim (2003), Beck and
Beck-Gernsheim, E. (2001) point out that this style
of partnership empowers autonomy and personal projects, while still paying
special emotional attention to each other's needs. They recognise
and encourage each other's friendships, their socio-emotional and work spaces,
and even consider them as a stabiliser for the couple
itself.
·
The fragile complementary post-traditional couple. Its main feature is
that giving more power to the personal project than to supportiveness could
dissolve the couple in a short time. They are highly volatile couples,
constantly changing agreements, but have little tolerance for dissent. They are
distinguished by the fact that one of them, with a certain narcissistic
profile, dominates the relationship in fundamental aspects such as residence,
having or not having children, time, etc. And he/she is intolerant of
criticism. Both are financially autonomous and have a wide network of friends,
so the bond quickly unravels in the face of any dissent. It is related to
Bauman's (2003) idea of liquid love, which is based on an ephemeral fragile
bond (Benavides, et al. 2021).
METHOD
Design
The present study has an instrumental design, as it focuses on examining the psychometric properties of a measurement instrument (Ato et al., 2013).
Participants
A quota and convenience type of sampling were used. The selection criteria were that the person surveyed is in a formal or informal relationship, that is dating, married, living together or not, regardless of the gender and length of the relationship. This application was carried out by students and teachers from Centro Universitario de la Ciénega, University of Guadalajara and from Instituto Tzapopan (Jalisco, Mexico). For the pre-test phase, 61 people resident in Mexico participated: 88.1% resident in the state of Jalisco, mainly Guadalajara and Zapopan, and 11.1% in other states in the country. The sample is comprised by 44.4% men and 49.2% women, with ages ranging from 20 to 71, (M=38.5; DT=11.2). Of these, 36.5% were, at the time of carrying out the questionnaire, in an engagement relationship, 44.4% were married, and 15.9% cohabited as a couple. For the final evaluation, 1291 people resident in the states of Jalisco and Michoacán, Mexico, were contacted. The final sample is comprised of 1149 people. 71.5% identify with the female gender, 28% with male, and 0.5% did not indicate their gender, with ages ranging from 13 to 73 (M=30.08; DT=10.6). The general characteristics of the sample can be seen in Table 1.
Table 1. Gender, situation, duration
of the relationship and occupational situation of the sample.
|
|
Frequency |
Percentage |
|
Gender |
||
|
Female |
821 |
71.5% |
|
Male |
322 |
28.0% |
|
Others |
6 |
0.5% |
|
Relationship situation |
|
|
|
Engagement |
555 |
48.3% |
|
Married |
414 |
36.0% |
|
Cohabiting as a couple |
180 |
15.7% |
|
Duration of the relationship |
||
|
1 to 6 months |
171 |
14.9% |
|
6 months to 1 year |
113 |
9.8% |
|
1 to 3 years |
240 |
20.9% |
|
3 to 5 years |
197 |
17.1% |
|
5 to 10 years |
187 |
16.3% |
|
10 years or more |
241 |
21.0% |
|
Occupational situation |
||
|
Unemployed |
44 |
3.8% |
|
Pensioner or retired |
13 |
1.1% |
|
Student |
307 |
26.7% |
|
Working at home with or without children |
86 |
7.5% |
|
Employee |
664 |
57.8% |
|
Others |
35 |
3.0% |
According to Arifin (2024), for the test characteristics and to achieve adequate fit indices with at least an 80% statistical power, it would be necessary to have a minimum of 378 subjects to conduct only the CFA, therefore, this condition is met.
Instruments
The Multidimensional
Couple.
The Multidimensional Couple is a test comprising a total of 40 items, divided
into 8 scales, which make up two parts.
Part 1, called Couple analysis. It starts
with a table that the person must fill in with qualitative information, where
they place the names of 5 people, the type of relationship they have with them
and the location where the relationship usually takes place. The first person
must be the partner, the other four individuals from the subject's close
circle.
Later, the 7 first scales must be filled in.
These refer to the different emotional, cognitive, physical interest, support
and protection, respect, trust and power dimensions. Each scale was initially
comprised of 8 items, in order to choose among the most adequate. They all have
a Likert-style response format of five points, with the options: 1 never, 2
almost never, 3 sometimes, 4 almost always, 5 always. The response must be
applied both to the partner and for each one of the people chosen, writing the
number corresponding to the answer under each column, forming a 5x5 matrix (4x5
in the case of the power dimension).
Part 2. The second part is formed by the
eighth scale, called Classification of the couple. It is answered only taking
into account the couple, formed by 12 items with a Likert-style response option
of five points, similar to the above (from1 never, to 5 always).
In the 8 scales there is an additional row
and column in which to add the total of the scores for each item and each
person, with which to obtain the total for each dimension and each person. With
this we obtain the mean response in each dimension and each person in the 7
dimensions of part 1. With the couple Classification scale, a sum of the total
is carried out.
Survey with socio-economic
questions.
A series of survey-type questions were asked relating to the sociodemographic
and occupational data of the people surveyed, as well as to their sentimental
situation. These were obtained from the survey models carried out for
statistical and census studies of the National Statistics and Geography
Institute (INEGI) of Mexico. They are asked what gender they identify with,
their age, city and country of residence, occupational situation, housing
conditions, type of relationship with their partner, the duration of the relationship
up until the moment of responding to the survey.
Procedure
The people who decided to participate in the study received access to
the test via an online platform. The test was self-administered, filled in on
the same platform. First, they were informed in writing about the objectives of
the research, about the application of the Law on Personal Data Protection,
informed consent and the purposes which the information received will be used
for. Once that information was provided, individuals signed the informed
consent, indicating that they were participating in the study voluntarily.
Next, they were given the instructions to respond to each one of the blocks of
the questionnaire. This work follows the recommendations established by the
Declaration of Helsinki of the World Medical Association regarding research
involving human subjects. Likewise, it was approved by the Ethics Committee of
the Department of Psychology of the University of Oviedo (Spain) and the Ethics
Committee of the University of Guadalajara (Mexico).
Data analysis
A random division of the sample into two halves has been carried out,
performing the EFA with the first half and the CFA with the second. First, an
Exploratory Factor Analysis (EFA) was carried out of the data using Kaiser's K1
criterion, as well as the scree plot, with all the items, forcing the
extraction of 7 factors. In order to test the adequacy of the data matrix that
enabled carrying out the EFA, the Kaiser-Meyer-Olkin (KMO) Test for sampling
adequacy was studied, as well as Bartlett's test of sphericity. The Principal
Axis Factorization method was used for parameter estimation, robust against
univariate and multivariate violation of the variables analysed,
as well as the direct Oblimin rotation method.
Next, a confirmatory factor analysis (CFA) was carried out with those
same scales by means of Structural Equation Modelling. The DWLS method was
used, suitable for samples larger than 200 subjects (Martínez-Mesa et al.,
2016) and the fit of the models was checked with the RMSEA (Root Mean Square
Error of Approximation), TLI (Tucker-Lewis Index), CFI (Comparative Fix Index)
and SMRM (Standardized Root Mean Square Residual) tests. A second order
Confirmatory Factor Analysis was also carried out with all the items, both for
the answers corresponding to the couple and to those corresponding to one of
the other people, to see if they worked as a one-dimensional test to obtain a
global score. The following values of the indexes used have been taken as a
reference of goodness of fit of the models: RMSEA≤.10, TLI>.95 and CFI≥.95
(Schreiber et al., 2006).
Throughout this process, the items that finally comprised each scale
were fine-tuned, discarding those that did not allow a good fit of the model.
Initially, the scales had a total of 8 items, and they were reduced to 5 in all
of them, except in one where there were 4 items. Once these steps were
completed, the reliability of each one of the scales was studied individually,
and globally by means of calculating McDonald’s Omega index and Cronbach's
alpha coefficient. Finally, an invariance test was performed between the male
and female groups to determine the appropriateness of the instrument to gender
and to test the internal validity of the instrument. The configural, metric,
scalar and strict models were compared in the Multidimensional Scale (for the
partner and for other people) and in the Classification of the couple scale.
The criterion to conclude that there is invariance between the groups is that
the change in the goodness of fit indices between models (CFI, TLI and SRMR) is
Δ ≤.01 and in the RMSEA Δ ≤.015. The software used to carry out the analyses
was IBM SPSS version 25 for the EFA and JASP version 0.18.3 for the CFA.
Ethics Aspects
This study was part of a larger research project “Suitability, Clinical
Utility and Acceptability of an Online Transdiagnostic Intervention for
Emotional Disorders and Stress-related Disorders in Mexican Sample: A
Randomized Clinical Trial” which was approved by the Ethics Committee of the
Faculty of Higher Studies Iztacala UNAM (CE/FESI/
082020/1363). All participants read and agreed to an electronic consent before
completing the self-report questionnaires online.
RESULTS
Exploratory Factor
Analysis
Table 2 contains the
descriptive analysis of the items from the 7 dimensions for the answers given
with respect to the partner, and the Couple Classification scale. The
correlation indexes of each one with its dimension are also added, and the
weight in the factor. The asymmetry and kurtosis indicate that the items do not
meet the assumption of normality. Thus, Table 3 shows the results of the EFA.
The KMO test and Bartlett's sphericity test indicate a good fit of the 8
scales, with reliability indexes above .84 and positive correlation among all
of them. For the scale of the 39 items, the goodness of fit assumptions is met
again, and the general reliability is .97.
Table 2. Averages, typical
deviations, asymmetry indexes and kurtosis, corrected item-test correlation and
factor weights of each item in their factor.
|
|
Partner |
Other people |
||||||||||
|
Item |
M |
SD |
g1 |
g2 |
rit |
λ |
M |
SD |
g1 |
g2 |
rit |
λ |
|
EMO1. They accept you as you are without trying
to change you |
4.20 |
0.99 |
-1.35 |
1.50 |
0.50 |
0.64 |
4.43 |
1.00 |
-2.16 |
4.33 |
0.29 |
0.45 |
|
EMO2. You feel comfortable in their presence |
4.60 |
0.71 |
-2.19 |
5.89 |
0.74 |
0.85 |
4.64 |
0.66 |
-2.48 |
8.23 |
0.55 |
0.74 |
|
EMO3. You feel loved thanks to their kind
gestures |
4.52 |
0.84 |
-1.86 |
3.08 |
0.69 |
0.81 |
4.28 |
0.98 |
-1.33 |
1.17 |
0.47 |
0.69 |
|
EMO4. Their presence makes you happy |
4.64 |
0.65 |
-2.10 |
5.00 |
0.77 |
0.88 |
4.60 |
0.68 |
-1.77 |
3.08 |
0.65 |
0.84 |
|
EMO5. I have fun with them |
4.48 |
0.79 |
-1.57 |
2.35 |
0.74 |
0.86 |
4.54 |
0.69 |
-1.62 |
2.81 |
0.60 |
0.81 |
|
COG1. They acknowledge that one can have
different preferences to theirs |
4.14 |
1.00 |
-1.06 |
0.58 |
0.36 |
0.49 |
4.22 |
0.97 |
-1.26 |
1.18 |
0.36 |
0.50 |
|
COG2. They celebrate your small achievements |
4.52 |
0.88 |
-2.05 |
3.80 |
0.74 |
0.86 |
4.32 |
0.93 |
-1.34 |
1.28 |
0.70 |
0.84 |
|
COG3. They support you when you fail |
4.60 |
0.82 |
-2.32 |
5.19 |
0.76 |
0.88 |
4.36 |
0.90 |
-1.34 |
1.23 |
0.70 |
0.84 |
|
COG4. They make me feel important |
4.44 |
0.87 |
-1.67 |
2.47 |
0.75 |
0.86 |
4.25 |
0.89 |
-1.02 |
0.47 |
0.67 |
0.81 |
|
COG5. They motivate me to continue despite
failures or problems |
4.60 |
0.80 |
-2.39 |
5.89 |
0.74 |
0.86 |
4.49 |
0.80 |
-1.69 |
2.62 |
0.70 |
0.84 |
|
PI1. They make positive comments about your
appearance |
4.15 |
1.04 |
-1.11 |
0.50 |
0.80 |
0.88 |
3.43 |
1.28 |
-0.37 |
-0.83 |
0.69 |
0.81 |
|
PI2. I like their hugs |
4.77 |
0.65 |
-3.39 |
12.40 |
0.49 |
0.62 |
3.83 |
1.44 |
-0.90 |
-0.60 |
0.51 |
0.65 |
|
PI3. They try to be attractive to you |
4.35 |
0.96 |
-1.49 |
1.56 |
0.86 |
0.92 |
3.09 |
1.44 |
-0.13 |
-1.24 |
0.80 |
0.89 |
|
PI4. Their constant comments make me feel very
happy |
4.12 |
1.06 |
-1.03 |
0.25 |
0.81 |
0.88 |
3.09 |
1.37 |
-0.15 |
-1.13 |
0.76 |
0.86 |
|
PI5. They make me feel good-looking |
4.21 |
1.06 |
-1.27 |
0.91 |
0.83 |
0.90 |
2.88 |
1.47 |
0.04 |
-1.35 |
0.75 |
0.86 |
|
PRO1. You feel safe with them |
4.56 |
0.82 |
-2.12 |
4.36 |
0.77 |
0.86 |
4.15 |
1.05 |
-1.20 |
0.81 |
0.74 |
0.84 |
|
PRO2. They take into account your needs |
4.27 |
0.94 |
-1.24 |
0.96 |
0.78 |
0.86 |
3.77 |
1.10 |
-0.64 |
-0.23 |
0.73 |
0.83 |
|
PRO3. They make sure nothing bad happens to you |
4.64 |
0.74 |
-2.29 |
5.24 |
0.73 |
0.83 |
4.11 |
1.06 |
-1.04 |
0.34 |
0.75 |
0.85 |
|
PRO4. Their comments make me feel calm |
4.26 |
0.92 |
-1.14 |
0.72 |
0.77 |
0.85 |
4.13 |
0.94 |
-1.05 |
0.84 |
0.73 |
0.83 |
|
PRO5. They are available for me in situations of
distress |
4.43 |
0.89 |
-1.72 |
2.63 |
0.79 |
0.87 |
4.07 |
1.03 |
-1.01 |
0.51 |
0.71 |
0.82 |
|
RES1. They listen carefully to your opinions
without becoming agitated when they are different to theirs |
4.01 |
1.02 |
-0.89 |
0.22 |
0.71 |
0.83 |
4.13 |
0.92 |
-0.93 |
0.39 |
0.65 |
0.79 |
|
RES2. Even though they have different points of
view to mine about a situation in particular, we talk, discuss and negotiate
in order to reach a satisfactory consensus for both of us |
4.18 |
1.00 |
-1.20 |
0.93 |
0.74 |
0.85 |
4.11 |
0.97 |
-1.08 |
0.84 |
0.68 |
0.81 |
|
RES3. They respect your decisions even if they
disagree |
4.18 |
0.96 |
-1.06 |
0.54 |
0.72 |
0.83 |
4.21 |
0.95 |
-1.19 |
1.05 |
0.68 |
0.81 |
|
RES4. They avoid doing things they know bother me |
3.74 |
1.03 |
-0.69 |
0.19 |
0.66 |
0.79 |
3.85 |
1.00 |
-0.68 |
0.08 |
0.61 |
0.75 |
|
RES5. They avoid comparing me in front of and
with other people |
4.34 |
1.06 |
-1.74 |
2.38 |
0.54 |
0.68 |
4.31 |
1.02 |
-1.63 |
2.21 |
0.57 |
0.71 |
|
TRU1. They support me financially if I need it |
4.65 |
0.78 |
-2.52 |
6.20 |
0.56 |
0.70 |
4.02 |
1.17 |
-1.05 |
0.25 |
0.46 |
0.63 |
|
TRU2. I am not afraid to show vulnerability when
there is a problem |
4.36 |
1.01 |
-1.60 |
1.84 |
0.64 |
0.77 |
4.20 |
1.08 |
-1.30 |
0.90 |
0.62 |
0.77 |
|
TRU3. I am not afraid to tell them secrets,
personal and intimate things |
4.40 |
0.97 |
-1.71 |
2.36 |
0.71 |
0.83 |
4.24 |
1.07 |
-1.39 |
1.19 |
0.61 |
0.78 |
|
TRU4. They always believe in me |
4.51 |
0.86 |
-1.95 |
3.56 |
0.73 |
0.84 |
4.50 |
0.77 |
-1.64 |
2.51 |
0.66 |
0.80 |
|
TRU5. They are discreet with things I confide in
them |
4.63 |
0.75 |
-2.40 |
6.01 |
0.61 |
0.75 |
4.46 |
0.85 |
-1.77 |
3.11 |
0.56 |
0.73 |
|
POW1. They express admiration for me |
4.31 |
0.94 |
-1.36 |
1.34 |
0.71 |
0.85 |
4.06 |
0.96 |
-0.82 |
0.17 |
0.63 |
0.81 |
|
POW2. They like my personal style (clothes,
hairstyle, etc.) |
4.32 |
0.87 |
-1.22 |
1.11 |
0.67 |
0.82 |
4.04 |
0.95 |
-0.73 |
0.03 |
0.60 |
0.80 |
|
POW3. They take my opinions into account |
4.28 |
0.89 |
-1.20 |
1.09 |
0.72 |
0.85 |
3.93 |
0.96 |
-0.53 |
-0.32 |
0.57 |
0.77 |
|
POW4. They respect my personal space and time |
4.34 |
0.95 |
-1.48 |
1.71 |
0.58 |
0.75 |
4.61 |
0.74 |
-2.19 |
5.16 |
0.44 |
0.65 |
|
CLAS1. Your partner accepts displays of affection
towards you from your friends |
4.02 |
1.07 |
-1.06 |
0.56 |
0.74 |
0.79 |
- |
- |
- |
- |
- |
- |
|
CLAS2. Your partner considers the support you
receive from your friends to be important |
4.19 |
1.05 |
-1.24 |
0.78 |
0.81 |
0.86 |
- |
- |
- |
- |
- |
- |
|
CLAS3. Your partner accepts that your friends
express how attractive you are |
3.81 |
1.24 |
-0.82 |
-0.32 |
0.74 |
0.80 |
- |
- |
- |
- |
- |
- |
|
CLAS4. Your partner accepts the time you spend
with your friends |
4.10 |
1.13 |
-1.15 |
0.43 |
0.84 |
0.88 |
- |
- |
- |
- |
- |
- |
|
CLAS5. Your partner values the advice your
friends give you |
3.90 |
1.07 |
-0.75 |
-0.10 |
0.74 |
0.79 |
- |
- |
- |
- |
- |
- |
|
CLAS6. Your partner likes it when your friends
admire you |
4.03 |
1.17 |
-1.08 |
0.23 |
0.78 |
0.83 |
- |
- |
- |
- |
- |
- |
|
CLAS7. Your partner accepts without difficulty
that you go out alone to have fun with your friends |
3.91 |
1.25 |
-0.92 |
-0.26 |
0.78 |
0.83 |
- |
- |
- |
- |
- |
- |
|
CLAS8. Your partner is glad that you have friends
beyond your family and your partner |
4.08 |
1.15 |
-1.10 |
0.20 |
0.83 |
0.87 |
- |
- |
- |
- |
- |
- |
|
CLAS9. Your partner knows the significant people
and the type of relationship you have with them |
4.38 |
1.00 |
-1.65 |
1.94 |
0.63 |
0.69 |
- |
- |
- |
- |
- |
- |
|
CLAS10. Your partner considers that your
professional project is a strength for your shared project |
4.50 |
0.94 |
-2.02 |
3.47 |
0.55 |
0.61 |
- |
- |
- |
- |
- |
- |
Note. M= Mean; SD= Standard
deviation; EMO= Emotion; COG= Cognitive; PI= Physical interest; PRO= Support
and Protection; RES=Respect; TRU= Trust; POW=Power; CLAS= Classification of the
couple. g1 = Skewness; g2 = Kurtosis; rit
= item-test correlation; λ = Rotated factor loading.
Table 3. KMO and Bartlett goodness
of fit tests, reliability index, mean, standard deviation and correlation
between the dimensions.
|
Factor |
α |
ω |
2 |
3 |
4 |
5 |
6 |
7 |
8 |
M |
SD |
|
|
Partner |
Total scales
1-7 (a) |
0.97 |
0.97 |
|
|
|
|
|
|
|
|
|
|
1.Emotional |
0.85 |
0.85 |
.757** |
.725** |
.763** |
.724** |
.713** |
.738** |
.490** |
22.46 |
3.22 |
|
|
2. Cognitive |
0.84 |
0.85 |
.713** |
.821** |
.781** |
.764** |
.780** |
.559** |
22.33 |
7.48 |
||
|
3.Physical interest |
0.90 |
0.92 |
.756** |
.675** |
.685** |
.779** |
.434** |
21.62 |
4.13 |
|||
|
4.Protection |
0.91 |
0.91 |
.798** |
.760** |
.800** |
.508** |
2.18 |
3.75 |
||||
|
5.Respect |
0.85 |
0.85 |
.751** |
.783** |
.617** |
22.57 |
3.46 |
|||||
|
6.Trust |
0.84 |
0.85 |
.814** |
.599** |
20.47 |
4.06 |
||||||
|
7.Power |
0.84 |
0.84 |
.625** |
17.27 |
3.01 |
|||||||
|
|
8.Classification of the couple (b) |
0.93 |
0.94 |
|
|
|
|
|
|
|
40.97 |
8.94 |
|
Other people |
Total scales
1-7 (c) |
0.95 |
0.95 |
|
|
|||||||
|
1.Emotional |
0.72 |
0.73 |
.649** |
.411** |
.568** |
.549** |
.557** |
.549** |
.274** |
22.51 |
2.83 |
|
|
2. Cognitive |
0.82 |
0.83 |
.499** |
.695** |
.643** |
.650** |
.653** |
.301** |
21.67 |
3.47 |
||
|
3.Physical interest |
0.87 |
0.88 |
.593** |
.480** |
.433** |
.548** |
.151** |
16.34 |
5.73 |
|||
|
4.Protection |
0.89 |
0.89 |
.707** |
.642** |
.694** |
.238** |
20.30 |
4.34 |
||||
|
5.Respect |
0.83 |
0.83 |
.687** |
.706** |
.280** |
21.44 |
3.72 |
|||||
|
6.Trust |
0.79 |
0.79 |
.672** |
.279** |
20.63 |
3.82 |
||||||
|
|
7.Power |
0.76 |
0.77 |
|
|
|
|
|
|
.313** |
16.65 |
2.79 |
Note. α= Cronbach’s
Alpha Index; M= Mean; SD= Standard Deviation; *p= ˂.001. (a) KMO=0.98; (b) KMO=0.94; (c) KMO=0.96.
Tables 2 and 3 show the same
results for the answers offered to people other than the partner, taking as a
reference the one chosen as "person 1". Again, the assumption of
normality is not met, the goodness of fit indexes confirms the fit of the
analysis, the reliability indexes are adequate, above 0.72, and there is a
positive correlation between all the scales, including here also the
Classification of the Couple.
Confirmatory Factor
Analysis
The results of the
confirmatory factor analysis for the scales in the measurement of the partner
and the people who are not the partner can be observed in Table 4. Adequate fit
indices are observed for the seven-factor model and for the model with a second-order
latent factor, in which the Classification of the couple scale is not included.
This allows us to obtain a total scale score of the seven dimensions with a
higher explanatory level. Figures 1 to 2 show the diagram of the CFA for the
main scale for the partner and other people, and the classification of the
couple scale, respectively. The factor loadings for each scale are shown in
Table 5.
Table 4. Goodness-of-Fit Indices of
the models for the partner and for the people other than the partner
|
|
Partner |
Other people |
||||||
|
|
TLI |
CFI |
RMSEA |
SRMR |
TLI |
CFI |
RMSEA |
SRMR |
|
Seven-Factor model |
1 |
1 |
0.038 |
0.04 |
0.99 |
0.99 |
0.048 |
0.05 |
|
Seven-Factor with
second-order latent factor |
1 |
1 |
0.042 |
0.04 |
0.99 |
0.99 |
0.052 |
0.06 |
|
Classification of the couple |
1 |
1 |
0.063 |
0.04 |
|
|
|
|
Note. CFI = comparative fit
index. TLI = Tucker-Lewis Index. RMSEA = root mean square error of
approximation. SRMR = standardized root mean square
Table 5. Factorial loads standardized for second-order
model and Classification of the couple scale.
|
|
Factor |
Item |
λ Partner |
λ Other People |
|
First order
factors |
Emotional |
EMO1 |
0.296 |
0.299 |
|
EMO2 |
0.373 |
0.442 |
||
|
EMO3 |
0.384 |
0.486 |
||
|
EMO4 |
0.385 |
0.505 |
||
|
|
EMO5 |
0.384 |
0.472 |
|
|
Cognitive |
COG1 |
0.152 |
0.248 |
|
|
COG2 |
0.237 |
0.373 |
||
|
COG3 |
0.247 |
0.372 |
||
|
COG4 |
0.254 |
0.385 |
||
|
|
COG5 |
0.251 |
0.392 |
|
|
Physical Interest |
PI1 |
0.403 |
0.613 |
|
|
PI2 |
0.389 |
0.576 |
||
|
PI3 |
0.436 |
0.638 |
||
|
PI4 |
0.427 |
0.632 |
||
|
|
PI5 |
0.424 |
0.636 |
|
|
Support and Protection |
PRO1 |
0.242 |
0.337 |
|
|
PRO2 |
0.246 |
0.331 |
||
|
PRO3 |
0.238 |
0.336 |
||
|
PRO4 |
0.250 |
0.347 |
||
|
|
PRO5 |
0.237 |
0.331 |
|
|
Respect |
RES1 |
0.314 |
0.415 |
|
|
RES2 |
0.320 |
0.434 |
||
|
RES3 |
0.302 |
0.423 |
||
|
RES4 |
0.290 |
0.381 |
||
|
|
RES5 |
0.262 |
0.376 |
|
|
Trust |
TRU1 |
0.234 |
0.239 |
|
|
TRU2 |
0.247 |
0.270 |
||
|
TRU3 |
0.266 |
0.275 |
||
|
TRU4 |
0.294 |
0.325 |
||
|
|
TRU5 |
0.252 |
0.272 |
|
|
Power |
POW1 |
0.129 |
0.260 |
|
|
POW2 |
0.115 |
0.239 |
||
|
POW3 |
0.129 |
0.248 |
||
|
|
|
POW4 |
0.115 |
0.236 |
|
Second Order Factor |
Emotional |
0.910 |
0.810 |
|
|
Cognitive |
0.960 |
0.890 |
||
|
Physical Interest |
0.890 |
0.680 |
||
|
Support and Protection |
0.960 |
0.920 |
||
|
Respect |
0.930 |
0.850 |
||
|
Trust |
0.950 |
0.930 |
||
|
|
|
Power |
0.990 |
0.940 |
|
Classification of the couple |
CLAS1 |
0.820 |
- |
|
|
CLAS2 |
0.890 |
- |
||
|
CLAS3 |
0.834 |
- |
||
|
CLAS4 |
0.915 |
- |
||
|
CLAS5 |
0.818 |
- |
||
|
CLAS6 |
0.851 |
- |
||
|
CLAS7 |
0.878 |
- |
||
|
CLAS8 |
0.918 |
- |
||
|
CLAS9 |
0.743 |
- |
||
|
|
|
CLAS10 |
0.677 |
- |
Notes. All values were
significant (p<0.05). λ = Factorial loads
standardized

Figure 1. CFA of the
Emotional dimension for the partner and for other people.
Figure 2. CFA of the
Cognitive dimension for the partner and for other people.
Invariance analysis
The factorial invariance
analysis, shown in Table 6, indicates that the scale performs similarly in men
and women, both for the main scale and for the Classification of the couple
scale. This means that comparisons can be made between men and women with both
scales for both partners and other people.
Table 6. Metric invariance of
multigroup comparisons by sex.
|
Partner |
Other people |
|||||||
|
|
TLI (∆TLI) |
CFI (∆CFI) |
RMSEA (∆RMSEA) |
SRMR(∆SRMR) |
TLI (∆TLI) |
CFI (∆CFI) |
RMSEA (∆RMSEA) |
SRMR(∆SRMR) |
|
Second-order model scale |
||||||||
|
Configural |
0.999 |
0.999 |
0.035 |
0.042 |
0.991 |
0.991 |
0.052 |
0.063 |
|
Metric |
0.998 (0.001) |
0.998 (0.001) |
0.043 (0.008) |
0.047 (0.000) |
0.990 (0.001) |
0.990 (0.001) |
0.054 (0.002) |
0.065 (0.002) |
|
Scalar |
0.999 (0.001) |
0.998 (0.000) |
0.035 (0.008) |
0.044 (0.003) |
0.991 (0.000) |
0.991 (0.001) |
0.050 (0.004) |
0.063 (0.002) |
|
Strict |
0.999 (0.000) |
0.998 (0.000) |
0.035 (0.000) |
0.044 (0.001) |
0.991 (0.000) |
0.991(0.000) |
0.050 (0.000) |
0.063 (0.000) |
|
Classification of the couple scale |
||||||||
|
Configural |
0.997 |
0.998 |
0.062 |
0.039 |
- |
- |
- |
- |
|
Metric |
0.997 (0.000) |
0.998 (0.000) |
0.063 (0.001) |
0.043 (0.004) |
- |
- |
- |
- |
|
Scalar |
0.998 (0.001) |
0.998 (0.000) |
0.054 (0.009) |
0.040 (0.001) |
- |
- |
- |
- |
|
Strict |
0.998 (0.000) |
0.998 (0.000) |
0.054 (0.000) |
0.040 (0.001) |
- |
- |
- |
- |
Note. CFI = comparative fit
index. TLI = Tucker-Lewis Index. RMSEA = root mean square error of
approximation. SRMR = standardized root mean square. ∆= Increase in the index
between models.
Validity of the instrument
The goodness of fit indexes
of the models are adequate for all the scales. Likewise, a positive and
significant correlation is observed between all the scales, for the dimensions
of the couple and of the other people, among each other and with the Couple
Classification scale, as can be seen in Table 3.
DISCUSSION
The analysis of the seven dimensions between the partner and up to four
people with whom one is intimate shows that the socio-emotional burden is
distributed among all of them. Therefore, the partner is not the only and
exclusive factor of intimacy and emotional and social well-being, refuting the
unidimensional couple, to give way to the multidimensional one (Caillé, 1992, Sluzki, 2010, Speck
and Attneave, 1973, Antonucci, et al., 2001).
This new landscape of multiple dimensions of the couple is linked to the
current material and cultural conditions of individuals, especially women,
which have expanded affections beyond the heterosexual couple (Yela, 2000;
Stange et al., 2017; Beck- Gernsheim, 2003; Minuchin
and Nichols, 2010, Tamarit, et al., 2021).
The instrument could test the hypothesis that mutual recognition of the
personal socio-emotional network beyond the family is a positive resource for
emotional support and well-being in some types of couples (Graham, 2000,
Kaufman and Taniguchi, 2006, Reina, 2020), which we will call post-traditional.
On the other hand, in traditional couples such support networks are smaller and
become a source of relational tension. That is, the external network
intensifies the control and abuse of the partner (Plazaola-Castaño
et al., 2008; Estrada et al., 2012; Alencar and Cantera, 2017;
Rodríguez-Fernández and Ortiz-Aguilar, 2018).
The instrument shows that there is a positive relationship between the
different dimensions when the information refers to people in their immediate
surroundings and the couple itself. The more the couple’s external intimate
network is nourished, the better nourished it is (relationally). In other
words, people who take more care of these areas also score higher in the Couple
Typification, being able to build one of a post-traditional type, with the
benefits that this entails (Watzlawick, et al., 1985; Minuchin and Nichols,
2010; Endara, 2018).
On the other hand, the multidimensional couple is a support network for
the couple itself, or the person, to face multiple daily problems,
strengthening resilience, identity well-being and the health of people (Cyrulnik, 2016, Han et al., 2019) This disrupts
individuality, to redefine it as a person who is constituted and evolves from
the significant network. Particularly for couples, the recognition of the
non-familial socio-emotional support network has an impact on the person's
awareness and self, empowering them and giving them the freedom to decide with
whom to share their life as a couple (Medina et al., 2018).
Given these findings, the instrument allows us to recognise
a second (Watzlawick et al., 1976) and third (McDowell et al., 2019, Medina,
2022a, Medina, 2022b) order systemic multidimensional complexity in the couple.
Second order, because the awareness of the intimate network implies a
new view of each other and a meta-learning that can contribute to rethinking
rules and agreements for change in the relationship. In other words, the
impacts of the intimate network translate into self-critical reflections that
enable the couple to evolve and, paradoxically, feel conjugal satisfaction.
Regarding the third order, an awareness of the importance of the intimate
network in conjugal well-being demystifies patriarchal and romantic dogmas, in
particular by broadening the critical view of the multidimensionality of
emotional exclusivity.
Limitations and strengths
The instrument can become a resource for psychosocial research to
correlational more variables depending on the objective being sought. For
example, among gender-diverse couples, couples without children or with
children, couples with minor children and older children. Between, boyfriends
or married couples, whether they live together or not, those who have been
together longer than those who are starting, those who come from a divorce or
not, or because of their status or social classes, etc. Regarding the
classification of couples, work could be done to include other types of couples
and expand the range of indicators and questions in order to have greater
empirical certainty in the classification of couples.
Clinical implications
This instrument is a great resource for a couple of psychotherapy, it
could be applied before the clinical process, yielding a series of indicators
and topics that will raise awareness of deficiencies in some socio-emotional
dimensions. On the other hand, typification could be of great help in
recognizing the symbolism and relational patterns linked to the reason for
consultation. In other words, the symptom or problem that brought the couple to
therapy can be connected with an inter-systemic contextualization, which will
facilitate working on structural changes of the second and third order: roles,
hierarchy, rules, mythologies, and injustices.
Conclusion
With this, it is concluded that the multidimensional couple is the
socio-emotional network of choice - including the non-familial partner - that
provides solidarity, understanding, affective support, recognition, feeling
valued, trust, support, admiration, respect and safety (Caillé,
1992, Sluzki, 2010, Speck and Attneave,
1973, Denborough, 2008, Medina 2022).
ORCID
Raúl
Medina Centeno: https://orcid.org/0000-0002-9277-5561
Sara
Menéndez-Espina: https://orcid.org/0000-0002-4238-4693
José
Antonio Llosa: https://orcid.org/0000-0003-2644-020X
Esteban
Agulló-Tomás: https://orcid.org/0000-0002-3549-2928
AUTHORS’ CONTRIBUTION
Raúl Medina Centeno:
Conceptualization, Resources, Writing - Original Draft, Supervision, Management
and coordination responsibility for the research activity planning and
execution, Writing - Review & Editing.
Sara Menéndez-Espina: Methodology,
Formal análisis, Visualization, Writing - Original
Draft.
José Antonio Llosa:
Methodology, Formal analysis, Writing - Original Draft.
Esteban Agulló-Tomás: Conceptualization, Writing - Original Draft,
Writing - Review & Editing.
FUNDING
SOURCE
This study did not receive funding.
CONFLICT OF
INTEREST
The authors declare no conflict of interest.
ACKNOWLEDGMENTS
Readers may request the data from the corresponding author.
REVIEW
PROCESS
This study has been reviewed by external peers in double-blind mode.
The editor in charge was Renzo Rivera. The review process is included as supplementary material 1.
DATA
AVAILABILITY STATEMENT
Not applicable.
DISCLAIMER
The authors are responsible for all statements made in this article.
REFERENCES
Abad, F., Díaz, J., Gil, V., y García, C. (2011). Medición
en ciencias sociales y de la salud. [Measurement in health and social sciences]. Síntesis.
Alencar, R. y Cantera, L. (2017). Violencia en la pareja: el rol de la red social [Intimate partner violence: the role of the social network].
Arquivos Brasileiros de Psicología, 69(1),
90-106.
Antonucci, T. C., Lansford,
J. E., & Akiyama, H. (2001). Impact of positive and negative aspects of marital relationships and
friendships on well-being of older adults. Applied Developmental Science, 5(2),
68–75. https://doi.org/10.1207/S1532480XADS0502_2
Arias-Galicia, L. (2003). La Escala de Satisfacción Marital: análisis de su
confiabilidad y validez en una muestra de supervisores mexicanos [The Marital Satisfaction Scale: analysis of its reliability
and validity in a sample of Mexican supervisors].
Interamerican Journal
of Psychology, 37(1), 67-92.
Arifin, W. N. (2024). Sample size
calculator (web). Retrieved from http://wnarifin.github.io
Ariza, G., Agudelo, J., Saldarriaga, D., Vanegas, A. y
Saldarriaga L. (2021). Consecuencias jurídicas de las transformaciones en las
parejas contemporáneas en Colombia [Legal consequences
of transformations in contemporary couples in
Colombia]. En Vásquez Santamaría, J. E., y Roldán Villa, A. M. (eds..).
Debates contemporáneos en derecho de familias, de infancias y de adolescencias.
Desafíos y realidades. Fondo Editorial Universidad Católica Luis Amigó.
Arreola, R. (2021). La piel del mundo: Una mirada
del psicoanálisis relacional a las familias contemporáneas [The skin of the
world: A look from relational psychoanalysis to contemporary families]. Caligrama.
Balbo, L. (1994). La doble presencia [The double presence].
En C. Borderías, C. Carrasco, y C. Alemany (eds.), Las mujeres y el trabajo.
Rupturas conceptuales (pp. 503-5013). Icaría.
Barón, M. O. (2002). Apego y satisfacción
afectivo-sexual en la pareja [Attachment and affective-sexual satisfaction in the couple]. Psicothema, 14(2), 469-475.
Bateson, G. (1973). Steps to an Ecology
of Mind. The University of Chicago Press.
Bauman, Z. (2003). Liquid love: On the
frailty of human bonds. Polity.
Beck-Gernsheim, E. (2003). La
reinvención de la familia: En busca de nuevas formas de convivencia. [The Reinvention of the Family: In Search
of New Forms of Coexistence]. Paidós.
Beck, U. y Beck-Gernsheim,
E. (2001). El normal caos del amor: las nuevas formas de relación amorosa.
[The normal chaos of
love: the new forms of love relationship]. Paidós.
Benavides, A., Villota, M. y Laverde, D. (2021). La
democratización de los vínculos en pareja en una propuesta de investigación e
intervención sistemática. Revista Latinoamericana de Estudios de Familia, 13(1),
89-116. https://doi.org/10.17151/rlef.2021.13.1.6
Bernard, J. (1972). The Future of
Marriage. Word Publishing.
Bravo, A. y Sánchez R. (2022). Las Premisas Históricas-socioculturales de la Pareja
en la Ciudad de México: Exploración y Análisis Cualitativo [The
Historical-Sociocultural Premises of
the Couple in Mexico City: Exploration and Qualitative Analysis]. Acta Inv. Psicol.
12(3), 71-85.
Butler, J. (2020). The Force of
Nonviolence. Penguin Random House.
Caillé, P. (1992). Uno más
uno son tres: la pareja revelada
a sí misma [One plus
one is three: the couple revealed to itself]. Grupo Planeta (GBS).
Castañeda-Renteria, L. (2016). Las distintas formas de ‘estar’ en pareja: ausencias, presencias y las maneras de estar juntos sin estarlo [The different
ways of 'being' as a couple: absences, presences and ways of being together
without being together]. Revista REDES, (33), 93-104. https://www.redesdigital.com/index.php/redes/article/view/161
Cyrulnik, B. (2016). ¿Por qué la resiliencia? [Why resiliency?]. En
B. Cyrulnik and M. Anaut (eds.)
¿Por qué la resiliencia?
Lo que nos permite
reanudar la vida. (pp. 13-28).
Gedisa.
Denborough, D. (2008). Collective narrative practice: Responding to
individuals, groups, and communities who have experienced trauma. Dulwich Centre Publications.
Díaz-Loving, R., & Armenta Hurtarte,
C. (2008). Comunicación y Satisfacción:
Analizando la Interacción
de Pareja [Communication and Satisfaction: Analyzing Couple Interaction]. Psicología Iberoamericana, 16. 23-27. https://doi.org/10.48102/pi.v16i1.294
Endara, G. (2018). ¿Qué hacemos con la(s) nuevas masculinida(des)? Reflexiones antipatriarcales
para pasar del privilegio al cuidado [What do we do with the new
masculinities? Anti-patriarchal reflections to move from privilege to care].
Friedrich-Ebert-Stiftung (FES-ILDIS).
Estrada, C., Herrero, J., & Rodríguez,
F. J. (2012). Support networks of women victims of partner violence in Jalisco
(Mexico). Universitas Psychologica, 11(2), 523-534. https://doi.org/10.11144/Javeriana.upsy11-2.ramv
Flores-Galaz. M. (2011). Comunicación y conflicto:
¿Qué tanto impactan en la satisfacción marital? [Communication and conflict: How much do they impact
marital satisfaction?]. Acta de
investigación psicológica, 1(2), 216-232.
http://doi.org/10.22201/fpsi.20074719e.2011.2.204
García, J. (2020) La división de los roles de género
en las parejas en las que solo trabaja la mujer en Estados Unidos y España [The division of
gender roles in couples in which only the
woman works in the United States
and Spain]. Revista Española de Investigaciones
Sociológicas, 170, 73-94. http://dx.doi.org/10.5477/cis/reis.170.73.
Giddens, A. (2008). La transformación de la
intimidad. Sexualidad, amor y erotismo en las sociedades modernas [The transformation of intimacy. Sexuality,
love and eroticism in modern societies]. Cátedra.
González, A. R., Bayarre, H.
y Artiles, L. (2004) Construcción de un instrumento para medir la satisfacción
personal en mujeres de mediana edad [Construction of an instrument
to measure personal satisfaction in middle-aged women]. Rev Cubana Salud Pública, 30(2).
Graham, J. (2000). Marital resilience: A
model of family resilience applied to the marital dyad. Marriage & Family: A Christian Journal, 3(4), 407-420.
Haley, J. (1980a). Terapia no convencional: las
técnicas psiquiátricas de Milton H. Erickson. [Unconventional Therapy: The Psychiatric Techniques of
Milton H. Erickson]. Amorrortu.
Han, S. H., Kim, K. & Burr, J. (2019). Friendship and Depression Among Couples in
Later Life: The Moderating Effects of Marital Quality. The Journals of
Gerontology Series B Psychological Sciences and Social Sciences. 74,
222-231. http://doi.org/10.1093/geronb/gbx046
Hendrick, S. S. (1988). A generic measure
of relationship satisfaction. Journal of Marriage and the Family, 50,
93-98. http://doi.org/10.2307/352430
Higuera, J. A. (2006). The acceptance and
commitment therapy (ACT) as a cognitive behavioral therapy (CBT) development.
EduPsykhé: Revista de psicología y psicopedagogía, 5(2), 287-304.
Hochschild, A. R. y Machung, A.
(1989). The Second
Shift: Working parents and the revolution at home. Viking Penguin
Ibáñez, N., Linares, J. L., Vilaregut,
A., Virgili, C. y Campreciós, M. (2012). Propiedades
psicométricas del Cuestionario de Evaluación de las Relaciones Familiares
Básicas (CERFB) [Psychometric properties
of the Basic Family Relationships Assessment Questionnaire
(CERFB)]. Psicothema, 24(3), 489-494.
Iraurgi, I., Sanz, M. y Martínez-Pampliega, A. (2009).
Adaptación y estudio psicométrico de dos instrumentos de pareja: índice de
satisfacción matrimonial y escala de inestabilidad matrimonial [Adaptation and psychometric study of two
couple instruments: marital
satisfaction index and
marital instability scale].
Revista De Investigación En Psicología, 12(2), 177–192.
https://doi.org/10.15381/rinvp.v12i2.3763
Jondec, N. (2020). Terapia sistémica en pareja con
problemas comunicacionales [Systemic therapy for couples
with communication problems]. Universidad Nacional Federico Villarreal.
Kaufman, G. y Taniguchi, H.
(2006). Gender and
Marital Happiness in Later Life. Journal of Family issues. 27(6),
735-757. http://doi.org/10.1177/0192513X05285293
Kuhn, T. (1962). The Structure of
Scientific Revolutions. University Chicago Press.
Larson, M. y Bahr, H. (1980). The
Dimensionality of Marital Role Satisfaction. Journal of Marriage and the
Family, 42(1), 45-55. http://doi.org/10.2307/351932
Lauer, R., Lauer, J. y Kerr, S. (1990).
The long-term marriage: Perceptions of stability and satisfaction. The
International Journal of Aging and Human Development, 31(3), 189-195.
http://doi.org/10.2190/H4X7-9DVX-W2N1-D3BF
Linares, J. (1996). Identidad y narrativa: La
terapia familiar en la práctica clínica [Identity
and narrative: Family therapy
in clinical practice]. Paidós.
Linares, J. (2010). Paseo por el amor y el odio: la
conyugalidad desde una perspectiva evolutiva [Walk through love and hate: conjugality from an evolutionary
perspective]. Revista Argentina de Clínica
Psicológica, 19(1), 75-81.
Linares, J. (2012). Terapia familiar ultramoderna.
La inteligencia terapéutica [Ultramodern family therapy. Therapeutic intelligence]. Herder.
Locke, H. y Wallace, K. (1959). Short
marital-adjustment and prediction tests: Their reliability and validity. Marriage
and family living, 21(3), 251-255. http://doi.org/10.2307/348022
Marcuse, H. (1964). One dimensional man.
Beacon Press.
Marshall, P. (2018). Matrimonio entre personas del
mismo sexo: una aproximación desde la política del reconocimiento [Same-sex marriage: an approach from
the politics of recognition] Polis. Revista
Latinoamericana, 17(49), 201-230.
https://doi.org/10.4067/S0718-65682018000100201
Martínez-Mesa, J., González-Chica, D. A., Duquia, R. P., Bonamigo, R. R.,
& Bastos, J. L. (2016). Sampling: how to select participants in my research study?.
Anais brasileiros de dermatologia,
91, 326-330. 10.1590/abd1806-4841.20165254
Maturana, H. (1997). Emociones y lenguaje en
educación y política [Emotions and language in education and politics]. Dolmen y Granica.
Maureira, F. (2011). Los cuatro componentes de la
relación de pareja [The four
components of the couple relationship].
Revista Electrónica de Psicología Iztacala, 14(1), 321-332. https://www.iztacala.unam.mx/carreras/psicologia/psiclin/vol14num1/Vol14No1Art18.pdfMcDowell,
T., Knudson‐Martin, C., y Bermudez,
J. (2019). Third‐order
thinking in family therapy: Addressing social justice across family therapy
practice. Family Process, 58(1), 9-22. http://doi.org/10.1111/famp.12383
Medina, R. (2013). Cultural Sociology
of Divorce. Sage Publications.
Medina, R. (2018). Cambios Modestos, Grandes
Revoluciones. Terapia Familiar Crítica [Modest Changes, Great Revolutions. Critical Family Therapy].
Imagia.
Medina, R. (2022a). La terapia familiar de tercer
orden. Del amor indignado al diálogo solidario. [Third-order family therapy. From indignant love to
solidarity dialogue]. Morata.
Medina, R. (2022b). Introducción a la terapia familiar
de tercer orden: exorcizar a la psicopatología desde la consciencia inter-sistémica. [Introduction to third order family therapy: exorcising psychopathology
from inter-systemic awareness]. Mosaico, 82, 9-30.
Medina, R., Linares, J., Fernández, M., Vargas, E. y
Castro, R. (2018). Nuevo contrato familiar. Fortaleciendo el amor conyugal y la
responsabilidad parental [New family contract. Strengthening marital love and parental responsibility]. Journal of
the Spanish Federation of Family Therapy Associations, 69, 31-51.
Medina, R., Núñez, M., Castro, R. y Vargas, E. (2013).
Pobreza y exclusión social institucionalizada en México: definiciones,
indicadores y dinámica sociológica [Poverty and institutionalized social exclusion
in Mexico: definitions, indicators and sociological dynamics]. In Vargas, E. Agulló, E, Castro, R y Medina, R.
(eds.), Repensando la inclusión social: aportes y estrategias frente a la
exclusión social (pp. 242-268). Eikasia
Ediciones.
Menéndez-Espina, S., Llosa, J. A., Agulló-Tomás, E.,
Rodríguez-Suárez, J., Sáiz-Villar, R., Lasheras-Díez,
H. F., De Witte, H., & Boada-Grau, J. (2020). The influence of gender inequality in the
development of job insecurity: differences between women and men. Frontiers
in Public Health, 8, 526162. https://doi.org/10.3389/fpubh.2020.526162
Minuchin, S. y Nichols, M. (2010). La recuperación de la familia. Relatos de esperanza y renovación [The recovery of the family. Stories of hope and renewal]. Paidós.
Mora, Y., Recalde, D., Montoya, Y., González, M.,
Paternina, D. y Bedolla, L. (2017). Reflexiones sobre la ética del psicológo[Reflections on the ethics of the psychologist]. Poiésis, 33, 59-74. https://doi.org/10.21501/16920945.2496
Núñez, F., Cantó-Milày, N.,
y Seebach, S. (2015). Trust, Lies, and Betrayal. The Role of Trust and Its
Shadows in Couples Relationships. Sociológica,
30(84), 117-142.
Olson, D. H. y Wilson, M. (1982). Family Satisfaction.
In D. H. Olson, H. I. McCubbin, H. Barnes, A. Larsen, M. Muxen y M. Wilson
(eds.). Family inventories: Inventories used in a national survey of
families across the family life cycle (pp. 43-49). University of Minnesota.
Oxford Dictionaries. (2016a). Definition
of admiration in Spanish from the Oxford Dictionaries. Retrieved October, 16,
2016 from https://es.oxforddictionaries.com/definicion/admiracion
Oxford Dictionaries. (2016b). Definition
of care in English from the Oxford Dictionaries. Retrieved October, 16,
2016 from https://es.oxforddictionaries.com/definicion/cuidar
Pick, S. y Andrade, P. (1988). Desarrollo y validación de la Escala de Satisfacción
Marital [Development and validation
of the Marital Satisfaction Scale]. Psiquiatría,
4(1), 9-20.
Plazaola-Castaño, J., Ruiz-Pérez, I., Montero-Piñar, M. y Grupo de estudio para la violencia de género.
(2008). Apoyo social como factor protector frente a la violencia contra la
mujer en la pareja [Measurement instruments
in family and couples therapy, use of scales]. Gaceta Sanitaria, 22(6), 527-533.
Pozos, J., Rivera, S., Reyes I., y López, M. (2013). Happiness Scale in the Couple: Development
and Validation. Acta de
Investigación Psicológica, 3(3),
1280-1297. https://doi.org/10.1016/S2007-4719(13)70967-0
Qian, Y. y Hu, Y. (2021). Couples' changing work patterns in the
United Kingdom and the United States during the COVID‐19 pandemic. Gender,
Work & Organization, 28(S2), 535–553. https://doi.org/10.1111/gwao.
Quees.la. (2013). Significado de querer, concepto y definición - ¿Qué es
querer? [[Meaning of
wanting, concept and definition - What is wanting?] Retrieved October 16, 2016
from http://quees.la/querer/
Reina, J. (2020). El apoyo social en la violencia
de género en relaciones de pareja heterosexual: Caso Bogotá-Colombia
[Social support in gender violence in heterosexual couple relationships: Bogotá-Colombia case] [Doctoral dissertation, Universidad Complutense de Madrid.
Roach, A., Frazier, L. y Bowden, S.
(1981). The marital satisfaction scale: Development of measure for intervention
research. Journal of Marriage and the Family, 43(3), 537-546.
doi:10.2307/351755
Rodríguez, T. (2019). Imaginarios
amorosos, reglas del sentimiento
y emociones entre jóvenes en Guadalajara [Loving imaginaries, rules of feeling and
emotions among young people in Guadalajara]. Estudios sociológicos, 307(110), 339-367. https://doi.org/10.24201/es.2019v37n110.1683
Rodríguez-Fernández, R. y Ortiz-Aguilar, L. (2018).
Violencia de pareja, apoyo social y conflicto en mujeres mexicanas [Intimate partner violence, social support and conflict in Mexican women]. Trabajo Social Hoy, 83, 7-26. https://doi.org/10.12960/TSH.2018.0001
Rodríguez-Pizarro, A., Rivera-Crespo, J. (2020). Sexual Diversity and Gender Identity:
Between Acceptance and Recognition. Higher Education Institutions. Revista CS, 31, 327-357.
https://doi.org/10.18046/recs.i31.3261
Sabbagh, C. y Golden, D. (2021). Justicia distributiva en las relaciones familiares
[Distributive justice in family relations]. Fam. Proc., 60, 1062-1072.
https://doi.org/10.1111/famp.12568
Scheinkman, M. (2019) Intimacies: An Integrative
Multicultural Framework for Couple Therapy. Family Process, 58(3),
550-568. doi: 10.1111/famp.12444.
Schreiber, J., Nora, A., Stage, F.,
Barlow, E. y King, J. (2006). Reporting Structural Equation Modeling and
Confirmatory Factor Analysis Results: A Review. The Journal of Educational
Research, 99(6), 323-338. https://doi.org/10.3200/JOER.99.6.323-338
Sluzki, C. (2010). Personal social networks and
health: Conceptual and clinical implications of their reciprocal impact. Family
Systems and Health, 28(1), 1-18 http://doi.org/10.1037/a0019061
Speck, R. & Attneave,
C. L. (1973). Family Networks. Pantheon.
Stange, I., Ortega, A., Moreno, M. A., y Gamboa, C. (2017). Approach to the concept of couple. Psicología para América Latina, 29, 7-22.
Tamarit, A., Mónaco, E. y Sánchez, A. (2021). Los
estilos de amor y su relación con el bienestar en personas con parejas
monógamas y no monógamas. Revista INFAD De Psicología.
International Journal of Developmental and Educational Psychology, 3(1).
https://doi.org/10.17060/ijodaep.2021.n1.v3.2029
Tenorio, N. (2010). ¿Qué tan modernos somos? El amor y la relación de pareja en el México contemporáneo [How modern are we? Love and the couple relationship in contemporary Mexico]]. Ciencias, 99, 38-49.
https://www.revistacienciasunam.com/images/stories/Articles/99/A4/99A04.pdf
Watzlawick, P. Weakland J. y Fish, R. (1976). Cambio: Formación y Solución de Problemas Humanos [Change: Training and Solving
Human Problems]. Herder.
Watzlawick, P., Beavin, H., & Jackson, D. D.
(1985). La organización de la interacción humana [The
organization of human interaction]. In P. Watzlawick, Teoría de la
Comunicación Humana: Interacciones, patologías (pp. 115-141). Herder
Editorial.
Yela, G. (2000). El amor desde la psicología
social. Ni tan libres, ni tan racionales [Love from
social psychology. Not so free, not so rational]. Pirámide.